搜索
汉力达液压金币充值官方微信群液压资料下载
查看: 13990|回复: 12

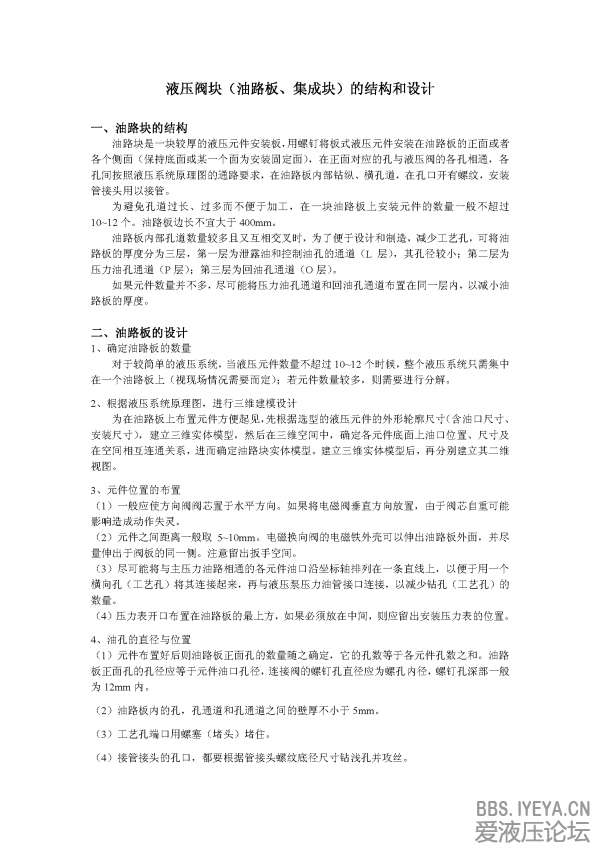
阀块加工的技术要求

  [复制链接]
发表于 2012-12-21 09:41:24 | 显示全部楼层 |阅读模式
常做一些阀块的设计,想了解一些行业内惯用的阀块加工的技术要求。(材料、表面垂直度及平行度、孔的位置度等等)
发表于 2012-12-21 15:50:11 | 显示全部楼层
我没有搞过这个设计
只是听我师傅说设计阀块管路之间的距离很重要不能太薄
怕被击穿
具体是多少我没记住...........
回复

使用道具 举报

发表于 2013-10-21 13:39:27 | 显示全部楼层
当年毕业设计就搞这个,老师提供不少帮助,现在基本都忘了!主要的注意事项如材质、后处理、(钻)孔壁厚度等外,非常重要一点就是所有外围零件装好后,一定要在设计时给工具(如扳手等)留下空间!
回复

使用道具 举报

  • 打卡等级:无名新人
  • 打卡总天数:8
  • 打卡总奖励:62
发表于 2014-1-19 16:45:17 | 显示全部楼层
表面处理,形位公差参考样本就行了。
回复

使用道具 举报

  • 打卡等级:无名新人
  • 打卡总天数:15
  • 打卡总奖励:38
发表于 2014-1-19 17:31:47 | 显示全部楼层
这个加工时靠什么加工的啊,液压阀的加工技术要求是什么啊?
回复

使用道具 举报

  • 打卡等级:偶尔看看
  • 打卡总天数:72
  • 打卡总奖励:142
发表于 2014-1-21 16:33:46 | 显示全部楼层

1

1

3

3

2

2
回复

使用道具 举报

发表于 2014-12-7 08:15:31 来自手机 | 显示全部楼层
突然自我 发表于 2014-1-19 17:31
这个加工时靠什么加工的啊,液压阀的加工技术要求是什么啊?

阀块现在都用加工中心做,普通250kg左右压力铝做,高压就得钢件了
回复

使用道具 举报

  • 打卡等级:无名新人
  • 打卡总天数:9
  • 打卡总奖励:56
发表于 2014-12-8 21:18:47 | 显示全部楼层
20mpa以下用铝合金,以上用钢块,我们公司就是这个标准。专业设计阀块。
回复

使用道具 举报

发表于 2014-12-12 21:57:38 | 显示全部楼层

什么书

来自:Android客户端
浙江省温州市平阳县万福路
回复

使用道具 举报

发表于 2015-3-23 16:27:15 | 显示全部楼层

请问这本书的书名是?
回复

使用道具 举报

您需要登录后才可以回帖 登录 | 立即注册

本版积分规则