设为首页
收藏本站
所有帖子
关于我们
联系我们
微信群
开启辅助访问
搜索
搜索
本版
用户
门户
Portal
资讯
液压资讯
观点
观点
产品
液压产品
技术
液压技术
合集
导读
Guide
下载
签到
金币
论坛
BBS
登录
立即注册
腾讯QQ
账号
自动登录
找回密码
密码
登录
立即注册
只需一步,快速开始
好友
动态
收藏
分享
帖子
日志
记录
相册
留言板
勋章
任务
道具
设置
退出
液压圈
»
论坛
›
液压系统
›
液压技术
›
油路分析请教
负载敏感资料下载
|
液压培训资料下载
|
液压样本下载
|
AMESim资料下载
|
力士乐资料下载
|
挖掘机资料下载
|
标准资料下载
|
多路阀资料下载
1
2
/ 2 页
下一页
返回列表
查看:
6776
|
回复:
11
油路分析请教
[复制链接]
a3710485
a3710485
当前离线
积分
106
注册时间
2012-10-7
最后登录
1970-1-1
IP卡
狗仔卡
发表于 2014-2-20 12:25:51
|
显示全部楼层
|
阅读模式
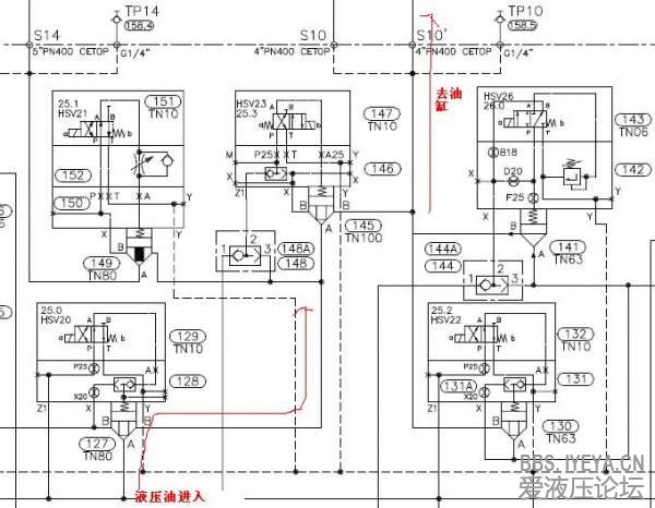
有一台挤压机油路图,具体见图片,液压油通过HSV20进入,此时,,液压油进入到
油缸
,HSV23电磁阀要不要通电。请大家帮忙分析一下,谢谢
回复
使用道具
举报
提升卡
置顶卡
变色卡
卖女孩的火柴
卖女孩的火柴
当前离线
积分
1127
注册时间
2011-10-9
最后登录
1970-1-1
IP卡
狗仔卡
打卡等级:伴坛终老
打卡总天数:2601
打卡总奖励:6433
发表于 2014-2-20 13:09:01
|
显示全部楼层
发个全的吧 从图上看 不能通电
回复
使用道具
举报
qqqqqqwwww
qqqqqqwwww
当前离线
积分
1951
注册时间
2013-3-31
最后登录
1970-1-1
IP卡
狗仔卡
打卡等级:论坛老炮
打卡总天数:1294
打卡总奖励:2040
发表于 2014-2-20 13:22:53
来自手机
|
显示全部楼层
应该不得电,这是常开,若得电关闭。
回复
使用道具
举报
Emmett_1984
Emmett_1984
当前离线
积分
259
注册时间
2013-2-28
最后登录
1970-1-1
IP卡
狗仔卡
发表于 2014-2-20 15:08:14
|
显示全部楼层
不得电,切断与控制口相连
回复
使用道具
举报
sixue98
sixue98
当前离线
积分
502
注册时间
2013-12-20
最后登录
1970-1-1
IP卡
狗仔卡
发表于 2014-2-20 18:41:10
|
显示全部楼层
此系统多大使用流量?
回复
使用道具
举报
loulei
loulei
当前离线
积分
450
注册时间
2011-4-10
最后登录
1970-1-1
IP卡
狗仔卡
打卡等级:无名新人
打卡总天数:4
打卡总奖励:23
发表于 2014-2-20 20:05:53
|
显示全部楼层
最好发个全图啊 大家可以一块讨论学习
回复
使用道具
举报
huanghaihua
huanghaihua
当前离线
积分
313
注册时间
2013-11-15
最后登录
1970-1-1
IP卡
狗仔卡
打卡等级:初来乍到
打卡总天数:58
打卡总奖励:229
发表于 2014-2-20 20:51:44
|
显示全部楼层
不得电——通
得电——闭
回复
使用道具
举报
吴福平
吴福平
当前离线
积分
42
注册时间
2012-11-30
最后登录
1970-1-1
IP卡
狗仔卡
打卡等级:偶尔看看
打卡总天数:74
打卡总奖励:152
发表于 2014-2-21 08:05:17
|
显示全部楼层
因为此时液压油去油缸,此阀不得电
回复
使用道具
举报
313996335
313996335
当前离线
积分
357
注册时间
2011-5-21
最后登录
1970-1-1
IP卡
狗仔卡
发表于 2014-2-21 08:52:24
|
显示全部楼层
不得电,就可以了
回复
使用道具
举报
qiuxuezhe
qiuxuezhe
当前离线
积分
106
注册时间
2012-12-18
最后登录
1970-1-1
IP卡
狗仔卡
打卡等级:无名新人
打卡总天数:17
打卡总奖励:18
发表于 2014-2-21 12:36:33
|
显示全部楼层
楼上说的对,应该是不得电
回复
使用道具
举报
下一页 »
1
2
/ 2 页
下一页
返回列表
高级模式
B
Color
Image
Link
Quote
Code
Smilies
您需要登录后才可以回帖
登录
|
立即注册
本版积分规则
发表回复
回帖后跳转到最后一页
快速回复
返回顶部
返回列表