搜索
汉力达液压金币充值官方微信群液压资料下载
查看: 18589|回复: 13

[样本] 蓄能器资料

  [复制链接]
发表于 2014-5-14 11:16:40 | 显示全部楼层 |阅读模式
前段时间设计一个带蓄能器的系统,附件是网上收集的一些关于蓄能器的资料,跟大家分享

01.活塞式_皮囊式_蓄能器的主要区别.pdf

69.51 KB, 下载次数: 151

售价: 5 金钱  [记录]

02.大流量输出流体最优方案-蓄能器站.pdf

81.63 KB, 下载次数: 153

售价: 5 金钱  [记录]

03.液压蓄能器的安装使用说明-中文版.pdf

148.75 KB, 下载次数: 161

售价: 5 金钱  [记录]

美国Tobul拓步蓄能器产品样本.pdf

943.45 KB, 下载次数: 149

售价: 5 金钱  [记录]

囊式蓄能器使用说明书.pdf

1.62 MB, 下载次数: 190

售价: 5 金钱  [记录]

蓄能器的计算.pdf

160.86 KB, 下载次数: 217

售价: 5 金钱  [记录]

蓄能器的使用维修.pdf

689.78 KB, 下载次数: 167

售价: 5 金钱  [记录]

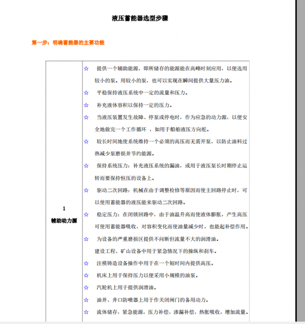
液压蓄能器选型步骤.pdf

92.4 KB, 下载次数: 196

售价: 5 金钱  [记录]

液压蓄能器容积计算2.12中文版.zip

22.18 KB, 下载次数: 209

售价: 5 金钱  [记录]

 楼主| 发表于 2014-5-16 10:49:18 | 显示全部楼层
请问一下各位同行,蓄能器由一个10L的分成两个5L的一起来代替10L,这对系统有什么影响?主要针对有时候是由于高度空间不够,只能考虑向横向发展的情形。
回复

使用道具 举报

发表于 2014-7-30 19:26:55 | 显示全部楼层
找了好久,呵呵。。。
回复

使用道具 举报

  • 打卡等级:以坛为家
  • 打卡总天数:835
  • 打卡总奖励:2513
发表于 2014-7-30 22:28:16 | 显示全部楼层
麻烦楼主给发一份,谢谢,fbq971@163.com
回复

使用道具 举报

 楼主| 发表于 2014-7-31 08:27:34 | 显示全部楼层
fubq116 发表于 2014-7-30 22:28
麻烦楼主给发一份,谢谢,

一发送
回复

使用道具 举报

发表于 2014-7-31 08:34:41 | 显示全部楼层
有图有真相啊,来点截图
回复

使用道具 举报

 楼主| 发表于 2014-7-31 08:41:34 | 显示全部楼层
楼上你真是的

回复

使用道具 举报

发表于 2014-8-1 08:11:06 | 显示全部楼层
很详细的资料,感谢
回复

使用道具 举报

  • 打卡等级:偶尔看看
  • 打卡总天数:69
  • 打卡总奖励:515
发表于 2015-4-11 21:08:55 | 显示全部楼层
在恒压变量泵出口设置的高频响应蓄能器,用于改善泵的动态特性,这种蓄能器如何选型
回复

使用道具 举报

  • 打卡等级:即来则安
  • 打卡总天数:248
  • 打卡总奖励:1114
发表于 2015-4-12 11:06:31 | 显示全部楼层
楼主辛苦了,整理的比较详细.
回复

使用道具 举报

您需要登录后才可以回帖 登录 | 立即注册

本版积分规则