搜索
金币充值液压资料下载官方微信群
查看: 10841|回复: 17

力士乐斜盘式轴向柱塞泵请教!

  [复制链接]
  • 打卡等级:无名新人
  • 打卡总天数:1
  • 打卡总奖励:1
发表于 2014-6-16 09:16:01 | 显示全部楼层 |阅读模式
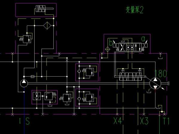
1 哪位大侠给我重点解释一下图中梭阀和减压阀哪块的工作原理啊?特别是减压阀弹簧旁边那个控制线的作用。
2 另外,滤清器那块的走向是怎么回事啊?看不懂?
3 都说这种集成中都有压力切断阀,是在图中的那一块呢?
力士乐斜盘式轴向柱塞变量泵.JPG
发表于 2014-6-16 11:25:34 | 显示全部楼层
1.这个变量泵是闭式回路中的,梭阀是用来选择高压油路的压力来通过减压阀控制黄色虚线油路的压力,从而可以控制变量泵旁的功率调节器改变斜盘的角度达到恒功率的目的。减压阀弹簧旁边那个控制线,只不过是怕泄油有背压或者单单弹簧腔泄油作用。
2.滤清器那块的,不知道你指的哪里。左边这个辅助泵是负责系统补油和提供控制油路压力的,上边那个蓄能器系统运行更平稳。
3.压力切断阀应该有一个两位三通之类的滑阀结构吧,这里好像没看见。
这不是标准答案额,都是我自己想出来的,我也学液压没几天,仅供参考。
回复

使用道具 举报

发表于 2014-6-16 13:48:30 | 显示全部楼层
1、压力切断阀是梭阀旁边的那个高压溢流阀,工作油路A/B 的压力通过梭阀引到那个切断阀上去,一旦工作油路超压就会将控制油路溢流掉从而使泵斜盘回零从而且到安全保护作用
2、补油泵出口的那个过滤器是过滤补油油液的,它旁边的那个溢流阀其实是保护这个过滤器的,使得过滤器的进出口压差不超过那个弹簧的设定值,一旦超过了也就是这个过滤器堵塞到一定程度啦就直接溢流掉补油泵的出油

点评

(上条字数受限),接着讲,建立不起控制压力,主泵就不会变量,处于零摆角状态,保护系统不吸空。  发表于 2014-7-15 23:01
1.压力切断阀解释很正确。2.关于滤清器旁边的溢流阀我补充一下,这是冷启动阀,过滤器前后两端的压差作用在这个冷启动阀上,在冷启动阶段,由于油的粘度低,当过滤器压差太大时,冷启动阀打开,系统建立不起控制压力  发表于 2014-7-15 22:58
谢谢  发表于 2014-6-26 08:14
回复

使用道具 举报

  • 打卡等级:无名新人
  • 打卡总天数:1
  • 打卡总奖励:8
发表于 2014-6-17 11:33:41 | 显示全部楼层
静静等待 发表于 2014-6-16 13:48
1、压力切断阀是梭阀旁边的那个高压溢流阀,工作油路A/B 的压力通过梭阀引到那个切断阀上去,一旦工作油路 ...

左边过滤器上方那个就像单作用液压缸的是什么?谢谢!
回复

使用道具 举报

  • 打卡等级:无名新人
  • 打卡总天数:4
  • 打卡总奖励:23
发表于 2014-6-18 08:48:37 | 显示全部楼层
这是哪个型号的泵A4?
回复

使用道具 举报

发表于 2014-6-18 11:12:10 | 显示全部楼层
cfindfhi 发表于 2014-6-17 11:33
左边过滤器上方那个就像单作用液压缸的是什么?谢谢!

那是个压差发讯装置
回复

使用道具 举报

发表于 2014-6-18 11:12:29 | 显示全部楼层
你问的第一个阀,就是压力切断阀
回复

使用道具 举报

  • 打卡等级:无名新人
  • 打卡总天数:1
  • 打卡总奖励:8
发表于 2014-6-18 16:40:48 | 显示全部楼层
313996335 发表于 2014-6-18 11:12
那是个压差发讯装置

麻烦再确认一下,图中绿色框标出的元件?
091312fboqxi2eejb2iuou.jpg.thumb.jpg
回复

使用道具 举报

发表于 2014-6-19 20:05:49 | 显示全部楼层
cfindfhi 发表于 2014-6-18 16:40
麻烦再确认一下,图中绿色框标出的元件?

是的
没啥可确认的
回复

使用道具 举报

  • 打卡等级:无名新人
  • 打卡总天数:1
  • 打卡总奖励:8
发表于 2014-6-20 09:00:11 | 显示全部楼层
313996335 发表于 2014-6-19 20:05
是的
没啥可确认的

这画法不准确吧,压差发讯器不是这样绘制的,跟单作用液压缸似的,误导人啊!
回复

使用道具 举报

您需要登录后才可以回帖 登录 | 立即注册

本版积分规则