搜索
汉力达液压金币充值官方微信群液压资料下载
查看: 6002|回复: 11

求助大神帮忙指出问题,谢谢!

[复制链接]
  • 打卡等级:无名新人
  • 打卡总天数:5
  • 打卡总奖励:40
发表于 2015-6-12 20:47:31 | 显示全部楼层 |阅读模式
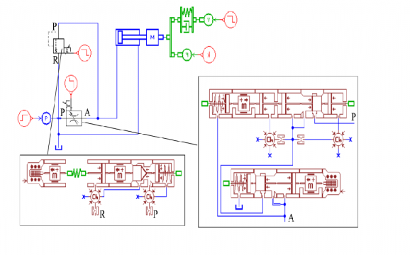
图1是文献中的图,图2是本人自己做的,因为一个器件没连通导致无法形成回路无法进入子模型模式,请大神帮忙指点一下,谢谢!

图1为文献中给出的图

图1为文献中给出的图

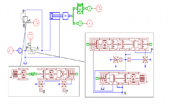
图2是我自己做的,一个器件未连通,请大神指点一下问题,谢谢!

图2是我自己做的,一个器件未连通,请大神指点一下问题,谢谢!
发表于 2015-6-13 10:34:54 | 显示全部楼层
这个好高深,完全不会
回复

使用道具 举报

  • 打卡等级:无名新人
  • 打卡总天数:5
  • 打卡总奖励:40
 楼主| 发表于 2015-6-13 10:42:28 | 显示全部楼层
tdj_07 发表于 2015-6-13 10:34
这个好高深,完全不会

盾构机的液压推进系统
回复

使用道具 举报

发表于 2015-6-13 10:56:47 | 显示全部楼层
Promise 发表于 2015-6-13 10:42
盾构机的液压推进系统

这是要做仿真嘛?很想学仿真,如何下手,求指点
回复

使用道具 举报

  • 打卡等级:无名新人
  • 打卡总天数:5
  • 打卡总奖励:40
 楼主| 发表于 2015-6-13 12:29:16 | 显示全部楼层
tdj_07 发表于 2015-6-13 10:56
这是要做仿真嘛?很想学仿真,如何下手,求指点

我是在做毕业设计,之前也根本都没接触过这类仿真软件,我们用的都是MATLAB之类的
回复

使用道具 举报

发表于 2015-6-13 13:05:18 | 显示全部楼层
在草图模式下移除所有子模型,然后进入子模型模式,手动设置阀的子模型。
回复

使用道具 举报

发表于 2015-6-13 20:53:44 | 显示全部楼层
同意楼上说法
回复

使用道具 举报

发表于 2015-6-14 12:46:40 | 显示全部楼层
液压越搞越复杂,将学生引入误区,悲哀!
回复

使用道具 举报

发表于 2015-6-14 23:41:32 | 显示全部楼层
看下这个元件的external variable, 你会发现尤其是还有两个点没有连接。仔细看下hydraulic component design library,  你的元件选错了。。
回复

使用道具 举报

  • 打卡等级:无名新人
  • 打卡总天数:5
  • 打卡总奖励:40
 楼主| 发表于 2015-6-15 17:56:06 | 显示全部楼层
爱pepsi 发表于 2015-6-14 23:41
看下这个元件的external variable, 你会发现尤其是还有两个点没有连接。仔细看下hydraulic component desig ...

之前完全没有接触过液压类软件,专业也不对口,是因为毕业设计需要才找的这个做一下仿真,发现完全搞不懂,只是照着图把元件按上去,根本不知道对错
回复

使用道具 举报

您需要登录后才可以回帖 登录 | 立即注册

本版积分规则