搜索
金币充值液压资料下载官方微信群
查看: 8427|回复: 14

闭式泵故障解决

[复制链接]
  • 打卡等级:无名新人
  • 打卡总天数:11
  • 打卡总奖励:30
发表于 2016-5-9 21:15:19 | 显示全部楼层 |阅读模式
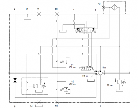
用于水平定向钻钻杆旋转的闭式,使用过程中没用多久不能建压,拆开后发现补油泵的内齿轮裂开了。照理说补油压力才20bar左右,系统压力250bar左右,而泵的额定压力为400bar,请教一下大家为什么会出现这种情况?

补油泵

补油泵

原理图

原理图




  • 打卡等级:初来乍到
  • 打卡总天数:44
  • 打卡总奖励:323
发表于 2016-5-9 23:01:31 | 显示全部楼层
液压不会产生这样的破坏现象,应该是机械性卡阻引起的。看一下齿面是否有硬磨伤。
回复

使用道具 举报

  • 打卡等级:论坛老炮
  • 打卡总天数:971
  • 打卡总奖励:2846
发表于 2016-5-10 07:49:50 | 显示全部楼层
这是谁家的闭式泵啊
回复

使用道具 举报

发表于 2016-5-10 08:34:49 来自手机 | 显示全部楼层
不能建压是不是补油流量不足啊?
回复

使用道具 举报

发表于 2016-5-10 08:46:28 | 显示全部楼层
变量泵排量为115cc,而补油泵排量为18cc,(补油泵排量小)。对整个系统不好。补油泵的内齿裂开也许是产品材质的问题,油品已经污染。需更换油品。
回复

使用道具 举报

  • 打卡等级:无名新人
  • 打卡总天数:4
  • 打卡总奖励:27
发表于 2016-5-10 08:49:10 | 显示全部楼层
为何外部齿轮坏掉,而内部花键完好?
回复

使用道具 举报

  • 打卡等级:常驻居民
  • 打卡总天数:349
  • 打卡总奖励:1339
发表于 2016-5-10 09:27:32 | 显示全部楼层
你这不建压是补油泵损坏造成的,但你的补油泵齿轮坏了,是机械愿意造成的。
回复

使用道具 举报

  • 打卡等级:论坛老炮
  • 打卡总天数:1306
  • 打卡总奖励:4126
发表于 2016-5-10 18:36:09 | 显示全部楼层
sauerkraut的泵,我以前经常修,检查吸油滤芯,清洗高压阀。原因要么是吸空,吸油不足,要么是多功能阀有污染,窜到补油泵高压油
回复

使用道具 举报

  • 打卡等级:无名新人
  • 打卡总天数:11
  • 打卡总奖励:30
 楼主| 发表于 2016-5-10 20:59:26 | 显示全部楼层
cqzyouxiang 发表于 2016-5-9 23:01
液压不会产生这样的破坏现象,应该是机械性卡阻引起的。看一下齿面是否有硬磨伤。

担心可能是吸空造成的。
回复

使用道具 举报

  • 打卡等级:无名新人
  • 打卡总天数:11
  • 打卡总奖励:30
 楼主| 发表于 2016-5-10 21:01:46 | 显示全部楼层
aliolion 发表于 2016-5-10 18:36
sauerkraut的泵,我以前经常修,检查吸油滤芯,清洗高压阀。原因要么是吸空,吸油不足,要么是多功能阀有污 ...

高压阀出故障还有一个压力切断阀可以保护,你说的多功能阀污染,窜到补油泵高压油什么意思,个人觉得吸空的原因多点,谢谢指教。
回复

使用道具 举报

您需要登录后才可以回帖 登录 | 立即注册

本版积分规则