搜索
金币充值液压资料下载官方微信群
查看: 8100|回复: 13

请教

[复制链接]
  • 打卡等级:无名新人
  • 打卡总天数:3
  • 打卡总奖励:4
发表于 2016-5-21 11:55:56 | 显示全部楼层 |阅读模式
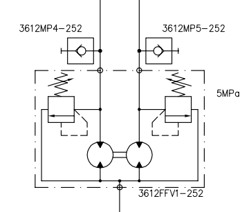
各位大神,你们对我这个同步缸控制两个油缸同步怎么看!我不知道怎么对油缸进行补油,如果油缸不同步的时候怎么去修复呢?,请各位大神给小弟详细讲解一下!万分感谢!
115556cthuqttgjnccjsu2.jpg
发表于 2016-5-21 19:44:00 | 显示全部楼层
两个油缸要保持同步的话,可以试试同步阀
回复

使用道具 举报

  • 打卡等级:无名新人
  • 打卡总天数:1
  • 打卡总奖励:4
发表于 2016-5-21 21:13:58 | 显示全部楼层
同步缸没用过,到是同步液压马达用的挺多的,也用的挺好的
回复

使用道具 举报

  • 打卡等级:无名新人
  • 打卡总天数:3
  • 打卡总奖励:4
 楼主| 发表于 2016-5-21 21:54:12 | 显示全部楼层
贝壳航母 发表于 2016-5-21 19:44
两个油缸要保持同步的话,可以试试同步阀

同步阀不可以抗偏载!我这个负载不均衡的!
回复

使用道具 举报

  • 打卡等级:无名新人
  • 打卡总天数:1
  • 打卡总奖励:4
发表于 2016-5-21 22:23:48 | 显示全部楼层
可以这么加个抗偏载的。同步阀的

回复

使用道具 举报

  • 打卡等级:无名新人
  • 打卡总天数:3
  • 打卡总奖励:4
 楼主| 发表于 2016-5-21 23:16:05 | 显示全部楼层
莫宇恩 发表于 2016-5-21 22:23
可以这么加个抗偏载的。同步阀的

你这是液压同步马达吧!真的可以抗偏载吗?
回复

使用道具 举报

  • 打卡等级:无名新人
  • 打卡总天数:1
  • 打卡总奖励:4
发表于 2016-5-21 23:25:47 | 显示全部楼层
shao 发表于 2016-5-21 23:16
你这是液压同步马达吧!真的可以抗偏载吗?

是的,我们厂都是这么用的,希望对你有帮助
回复

使用道具 举报

  • 打卡等级:常驻居民
  • 打卡总天数:559
  • 打卡总奖励:1804
发表于 2016-5-21 23:40:11 | 显示全部楼层
加装LUDV阀,试试
回复

使用道具 举报

  • 打卡等级:无名新人
  • 打卡总天数:3
  • 打卡总奖励:4
 楼主| 发表于 2016-5-21 23:40:28 | 显示全部楼层
莫宇恩 发表于 2016-5-21 23:25
是的,我们厂都是这么用的,希望对你有帮助

液压同步马达前面的,溢流阀 和单向阀,都是后加上去的吗?还是和同步马达一起的!溢流阀是直动溢流阀吗?还是先导式的!
回复

使用道具 举报

  • 打卡等级:无名新人
  • 打卡总天数:3
  • 打卡总奖励:4
 楼主| 发表于 2016-5-21 23:41:35 | 显示全部楼层
艾叶 发表于 2016-5-21 23:40
加装LUDV阀,试试

这是什么阀???????????
回复

使用道具 举报

您需要登录后才可以回帖 登录 | 立即注册

本版积分规则