搜索
汉力达液压金币充值官方微信群液压资料下载
查看: 5679|回复: 15

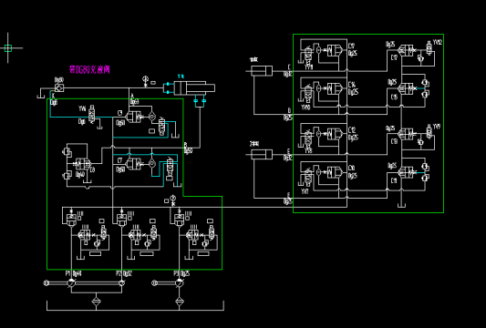
液压新手,求大神解释一下原理

[复制链接]
发表于 2016-6-11 16:26:01 | 显示全部楼层 |阅读模式
file:///C:\Users\Administrator\AppData\Roaming\Tencent\Users\774354493\QQ\WinTemp\RichOle\AZ$ZZYXZFMI03T`U()}3S84.png

液压新手,求大神解释一下原理

液压新手,求大神解释一下原理


  • 打卡等级:初来乍到
  • 打卡总天数:44
  • 打卡总奖励:323
发表于 2016-6-11 22:40:58 | 显示全部楼层
太宽泛,不好回答。具体些,要么实时交互。
谁能解释一下左缸,为什么两孔进油?
回复

使用道具 举报

  • 打卡等级:偶尔看看
  • 打卡总天数:95
  • 打卡总奖励:308
发表于 2016-6-12 08:43:48 | 显示全部楼层
你想问什么?说的具体点
回复

使用道具 举报

  • 打卡等级:常驻居民
  • 打卡总天数:349
  • 打卡总奖励:1339
发表于 2016-6-12 09:16:30 | 显示全部楼层
你说的太泛泛了,还有你这个设备的工况,你能说一下吗,原理都是结合工况来理解的
回复

使用道具 举报

  • 打卡等级:无名新人
  • 打卡总天数:5
  • 打卡总奖励:15
发表于 2016-6-12 09:48:20 | 显示全部楼层
cqzyouxiang 发表于 2016-6-11 22:40
太宽泛,不好回答。具体些,要么实时交互。
谁能解释一下左缸,为什么两孔进油?

增加通油量,油缸制作的工艺要求
回复

使用道具 举报

  • 打卡等级:无名新人
  • 打卡总天数:5
  • 打卡总奖励:15
发表于 2016-6-12 09:49:52 | 显示全部楼层
学习插装元件原理,很快你会明白
回复

使用道具 举报

  • 打卡等级:初来乍到
  • 打卡总天数:44
  • 打卡总奖励:323
发表于 2016-6-12 10:36:36 | 显示全部楼层
济南瑞质液压 发表于 2016-6-12 09:48
增加通油量,油缸制作的工艺要求

到头“增加”,意义何?工艺为性能的达到和方法的实施,其在?
回复

使用道具 举报

  • 打卡等级:初来乍到
  • 打卡总天数:44
  • 打卡总奖励:323
发表于 2016-6-12 10:45:09 | 显示全部楼层
济南瑞质液压 发表于 2016-6-12 09:49
学习插装元件原理,很快你会明白

前贴略合私意,此贴有点茫然。
回复

使用道具 举报

  • 打卡等级:偶尔看看
  • 打卡总天数:117
  • 打卡总奖励:587
发表于 2016-6-12 11:24:54 | 显示全部楼层
你说的太泛泛了,还有你这个设备的工况,你能说一下吗,原理大都是结合工况来理解的
回复

使用道具 举报

 楼主| 发表于 2016-6-12 11:29:10 | 显示全部楼层
济南瑞质液压 发表于 2016-6-12 09:48
增加通油量,油缸制作的工艺要求

插装阀原理图倒是有,大神能指点一下吗,新手不太明白
回复

使用道具 举报

您需要登录后才可以回帖 登录 | 立即注册

本版积分规则