搜索
金币充值液压资料下载官方微信群
楼主: ftl04242

水乙二醇用泵国产和进口有哪些厂家

[复制链接]
  • 打卡等级:无名新人
  • 打卡总天数:15
  • 打卡总奖励:15
发表于 2014-2-19 08:36:47 | 显示全部楼层
该公司生产的水乙二醇介质的液压泵应用于钢厂的连铸连轧二次切割等液压系统中
回复

使用道具 举报

  • 打卡等级:无名新人
  • 打卡总天数:15
  • 打卡总奖励:15
发表于 2014-2-19 08:36:49 | 显示全部楼层
该公司生产的水乙二醇介质的液压泵应用于钢厂的连铸连轧二次切割等液压系统中
回复

使用道具 举报

  • 打卡等级:无名新人
  • 打卡总天数:15
  • 打卡总奖励:15
发表于 2014-2-19 08:43:40 | 显示全部楼层
恒力液压产品之一
恒力液压产品之一.png
回复

使用道具 举报

  • 打卡等级:无名新人
  • 打卡总天数:4
  • 打卡总奖励:13
 楼主| 发表于 2014-2-19 19:11:49 | 显示全部楼层
scgbb 发表于 2014-2-19 08:36
该公司生产的水乙二醇介质的液压泵应用于钢厂的连铸连轧二次切割等液压系统中

谢谢了。我明天打听一下,请教一下,水乙二醇系统对液压阀有什么要求,通常用的阀只要密封件能用于水乙二醇就基本没问题吧
回复

使用道具 举报

  • 打卡等级:论坛老炮
  • 打卡总天数:1256
  • 打卡总奖励:4603
发表于 2014-2-19 19:33:20 | 显示全部楼层
您好,尝试参与一下:
1、如果成本核算可以,建议用进口泵;
2、一般在主轴油封处做特殊处理;
3、水乙二醇粘度低一些,所以需要容积效率高的泵;
4、故建议用进口泵;
谢谢!
回复

使用道具 举报

  • 打卡等级:无名新人
  • 打卡总天数:4
  • 打卡总奖励:13
 楼主| 发表于 2014-2-19 19:48:56 | 显示全部楼层
xwy@home 发表于 2014-2-19 19:33
您好,尝试参与一下:
1、如果成本核算可以,建议用进口泵;
2、一般在主轴油封处做特殊处理;

是要用进口的,进口的周期长,先用一个国产的顶一下。请教一下水乙二醇对阀有没有什么特别的要求
回复

使用道具 举报

  • 打卡等级:论坛老炮
  • 打卡总天数:1256
  • 打卡总奖励:4603
发表于 2014-2-19 20:31:50 | 显示全部楼层
ftl04242 发表于 2014-2-19 19:48
是要用进口的,进口的周期长,先用一个国产的顶一下。请教一下水乙二醇对阀有没有什么特别的要求

1、您打算用哪个系列的,或者何种职能的泵?
2、供货周期问题。
回复

使用道具 举报

  • 打卡等级:无名新人
  • 打卡总天数:4
  • 打卡总奖励:13
 楼主| 发表于 2014-2-20 08:09:33 | 显示全部楼层
xwy@home 发表于 2014-2-19 20:31
1、您打算用哪个系列的,或者何种职能的泵?
2、供货周期问题。

用力士乐的EA4FO定量柱塞泵,周期3个月,只能用国产的顶一下了
回复

使用道具 举报

  • 打卡等级:无名新人
  • 打卡总天数:4
  • 打卡总奖励:13
 楼主| 发表于 2014-2-20 08:10:09 | 显示全部楼层
小鬼Adolph 发表于 2014-2-19 21:56
没有!我做的都是进口件

阀有没有特殊要求,请教
回复

使用道具 举报

  • 打卡等级:无名新人
  • 打卡总天数:4
  • 打卡总奖励:13
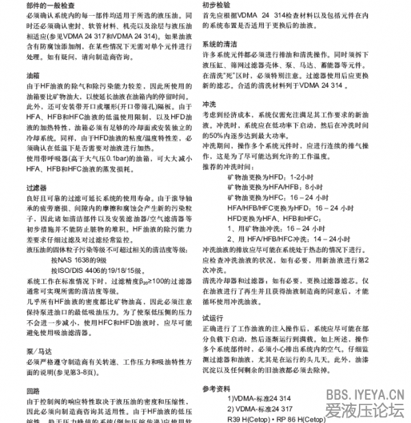
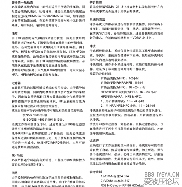
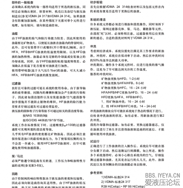
 楼主| 发表于 2014-2-20 10:10:22 | 显示全部楼层
力士乐的水乙二醇使用注意事事项,
QQ截图1.png
QQ截图2.png
QQ截图3.png
回复

使用道具 举报

您需要登录后才可以回帖 登录 | 立即注册

本版积分规则