设为首页
收藏本站
所有帖子
关于我们
联系我们
微信群
开启辅助访问
搜索
搜索
本版
用户
门户
Portal
资讯
液压资讯
观点
观点
产品
液压产品
技术
液压技术
合集
导读
Guide
下载
签到
金币
论坛
BBS
登录
立即注册
腾讯QQ
账号
自动登录
找回密码
密码
登录
立即注册
只需一步,快速开始
好友
动态
收藏
分享
帖子
日志
记录
相册
留言板
勋章
任务
道具
设置
退出
液压圈
»
论坛
›
液压元件
›
液压电磁阀
›
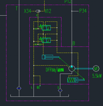
图中的0与PWM分别代表什么啊?求指教
负载敏感资料下载
|
液压培训资料下载
|
液压样本下载
|
AMESim资料下载
|
力士乐资料下载
|
挖掘机资料下载
|
标准资料下载
|
多路阀资料下载
1
2
/ 2 页
返回列表
楼主:
液压我爱
图中的0与PWM分别代表什么啊?求指教
[复制链接]
液压我爱
液压我爱
当前离线
积分
12
注册时间
2015-8-5
最后登录
1970-1-1
IP卡
狗仔卡
楼主
|
发表于 2015-8-6 10:02:15
|
显示全部楼层
谢谢各位了,这个阀是什么阀?
回复
使用道具
举报
液压我爱
液压我爱
当前离线
积分
12
注册时间
2015-8-5
最后登录
1970-1-1
IP卡
狗仔卡
楼主
|
发表于 2015-8-6 10:54:55
|
显示全部楼层
这种阀可以控制流量大小吗?和比例阀一样吗?这种阀就是用PWM控制的
回复
使用道具
举报
zxd
zxd
当前离线
积分
10
注册时间
2014-10-17
最后登录
1970-1-1
IP卡
狗仔卡
打卡等级:偶尔看看
打卡总天数:98
打卡总奖励:657
发表于 2015-8-6 19:29:08
|
显示全部楼层
以上两位回答得对。楼主下次提问时请将问题的背景提供更全面一些,以便更准确的回答。加“颤振电流”的目的是防止阀芯被卡死,让其容易被电磁铁推动。
回复
使用道具
举报
液压我爱
液压我爱
当前离线
积分
12
注册时间
2015-8-5
最后登录
1970-1-1
IP卡
狗仔卡
楼主
|
发表于 2015-8-7 15:27:32
|
显示全部楼层
这个图中的电磁阀是不是比例电磁阀?怎么工作的,电磁阀左侧的大箭头代表什么意思?整幅图的工作原理求解释,各位大神?
回复
使用道具
举报
stone.guo
stone.guo
当前离线
积分
49
注册时间
2015-8-7
最后登录
1970-1-1
IP卡
狗仔卡
打卡等级:偶尔看看
打卡总天数:75
打卡总奖励:443
发表于 2015-8-8 13:29:33
|
显示全部楼层
你找个样本好好看看就知道了
回复
使用道具
举报
1
2
/ 2 页
返回列表
高级模式
B
Color
Image
Link
Quote
Code
Smilies
您需要登录后才可以回帖
登录
|
立即注册
本版积分规则
发表回复
回帖后跳转到最后一页
快速回复
返回顶部
返回列表