设为首页
收藏本站
所有帖子
关于我们
联系我们
微信群
开启辅助访问
搜索
搜索
本版
用户
门户
Portal
资讯
液压资讯
观点
观点
产品
液压产品
技术
液压技术
合集
导读
Guide
下载
签到
金币
论坛
BBS
登录
立即注册
腾讯QQ
账号
自动登录
找回密码
密码
登录
立即注册
只需一步,快速开始
好友
动态
收藏
分享
帖子
日志
记录
相册
留言板
勋章
任务
道具
设置
退出
液压圈
»
论坛
›
液压系统
›
AMESim
›
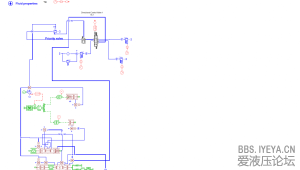
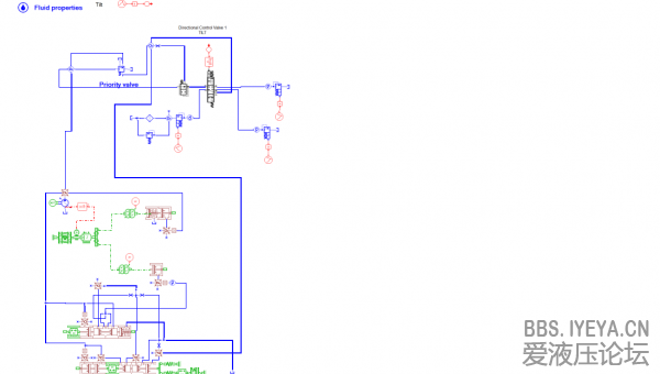
A10V泵配负载敏感阀仿真模型
负载敏感资料下载
|
液压培训资料下载
|
液压样本下载
|
AMESim资料下载
|
力士乐资料下载
|
挖掘机资料下载
|
标准资料下载
|
多路阀资料下载
1 ...
3
4
5
6
7
8
9
10
11
12
... 16
/ 16 页
下一页
返回列表
楼主:
youngpan
A10V泵配负载敏感阀仿真模型
[复制链接]
td276117812
td276117812
当前离线
积分
63
注册时间
2012-10-7
最后登录
1970-1-1
IP卡
狗仔卡
打卡等级:无名新人
打卡总天数:2
打卡总奖励:2
发表于 2013-5-21 22:25:21
|
显示全部楼层
为什么运行出错啊?
回复
使用道具
举报
浅尝辄止
浅尝辄止
当前离线
积分
18
注册时间
2013-5-12
最后登录
1970-1-1
IP卡
狗仔卡
打卡等级:无名新人
打卡总天数:1
打卡总奖励:1
发表于 2013-5-22 09:06:16
|
显示全部楼层
这个模型比较昂贵啊~
回复
使用道具
举报
letaotao_smile
letaotao_smile
当前离线
积分
14
注册时间
2013-5-8
最后登录
1970-1-1
IP卡
狗仔卡
发表于 2013-5-26 20:04:48
|
显示全部楼层
楼主,您能不能降低点金钱?
回复
使用道具
举报
lyynuoyan
lyynuoyan
当前离线
积分
29
注册时间
2012-10-29
最后登录
1970-1-1
IP卡
狗仔卡
打卡等级:无名新人
打卡总天数:1
打卡总奖励:7
发表于 2013-5-30 20:39:23
|
显示全部楼层
能打开,运行也确实会出错
回复
使用道具
举报
lyynuoyan
lyynuoyan
当前离线
积分
29
注册时间
2012-10-29
最后登录
1970-1-1
IP卡
狗仔卡
打卡等级:无名新人
打卡总天数:1
打卡总奖励:7
发表于 2013-5-30 20:41:30
|
显示全部楼层
回复
使用道具
举报
zhoufuping668
zhoufuping668
当前离线
积分
22
注册时间
2012-10-20
最后登录
1970-1-1
IP卡
狗仔卡
发表于 2013-5-30 21:57:19
|
显示全部楼层
运行不了,是不是参数没设对呀,求解!
回复
使用道具
举报
youngpan
youngpan
当前离线
积分
335
注册时间
2010-10-16
最后登录
1970-1-1
IP卡
狗仔卡
楼主
|
发表于 2013-6-1 09:30:14
|
显示全部楼层
必须所有文件拿出来放D盘根目录下才能运行。
带文件夹都不行
回复
使用道具
举报
静观
静观
当前离线
积分
3
注册时间
2013-6-1
最后登录
1970-1-1
IP卡
狗仔卡
发表于 2013-6-1 17:22:05
|
显示全部楼层
你好,我是初学者,能否请教你amesim10在Win7 64位系统中的安装方法吗
回复
使用道具
举报
Edward
Edward
当前离线
积分
6
注册时间
2013-5-5
最后登录
1970-1-1
IP卡
狗仔卡
发表于 2013-6-2 00:38:53
|
显示全部楼层
想看看是怎么建的,负载敏感阀是从负载引出来通过梭阀到泵的反馈口的吗
回复
使用道具
举报
Edward
Edward
当前离线
积分
6
注册时间
2013-5-5
最后登录
1970-1-1
IP卡
狗仔卡
发表于 2013-6-2 00:40:01
|
显示全部楼层
哈哈,想看看你是怎么建的模型
回复
使用道具
举报
下一页 »
1 ...
3
4
5
6
7
8
9
10
11
12
... 16
/ 16 页
下一页
返回列表
高级模式
B
Color
Image
Link
Quote
Code
Smilies
您需要登录后才可以回帖
登录
|
立即注册
本版积分规则
发表回复
回帖后跳转到最后一页
浏览过的版块
资料下载
快速回复
返回顶部
返回列表