设为首页
收藏本站
所有帖子
关于我们
联系我们
微信群
开启辅助访问
搜索
搜索
本版
用户
门户
Portal
资讯
液压资讯
观点
观点
产品
液压产品
技术
液压技术
合集
导读
Guide
下载
签到
金币
论坛
BBS
登录
立即注册
腾讯QQ
账号
自动登录
找回密码
密码
登录
立即注册
只需一步,快速开始
好友
动态
收藏
分享
帖子
日志
记录
相册
留言板
勋章
任务
道具
设置
退出
液压圈
»
论坛
›
液压系统
›
故障诊断
›
液压插装块震荡特别厉害
负载敏感资料下载
|
液压培训资料下载
|
液压样本下载
|
AMESim资料下载
|
力士乐资料下载
|
挖掘机资料下载
|
标准资料下载
|
多路阀资料下载
1
2
3
/ 3 页
下一页
返回列表
查看:
12463
|
回复:
26
液压插装块震荡特别厉害
[复制链接]
xizhengke
xizhengke
当前离线
积分
142
注册时间
2012-7-7
最后登录
1970-1-1
IP卡
狗仔卡
打卡等级:无名新人
打卡总天数:2
打卡总奖励:8
发表于 2014-4-2 21:43:30
|
显示全部楼层
|
阅读模式
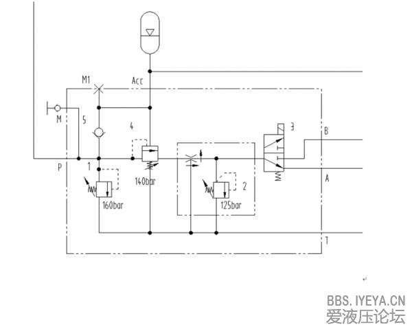
最近有台车,液压转向系统振动特别厉害,声音很大,以前没发现这种情况,主要采取了以下措施,但没找出原因。
1. 更换2号阀的阀芯。
2.一定区间内调节不同溢流阀压力。
但是在测试口M安装一个液压表以后情况大为改善。
请教各位大神,分析一下原因
M 测压口,P供油口,A,B工作,T回油口
液压阀
,
振动
,
求助
相关帖子
.
气路控制的多路阀
.
气缸位置控制爬行问题
.
关于液压马达选型
.
求救大神
.
液压系统设计仿真软件选择
.
贺德克液压HYDAC
.
大四液压阀设计
.
请问一下中间这个阀是干嘛用的啊?伊顿HV两点式变量马达
.
求助:amesim中这个阀芯怎么建模啊?
.
济南隆利液压加工定制液压阀块
回复
使用道具
举报
提升卡
置顶卡
变色卡
液压菜鸟
液压菜鸟
当前离线
积分
90
注册时间
2014-2-27
最后登录
1970-1-1
IP卡
狗仔卡
打卡等级:无名新人
打卡总天数:2
打卡总奖励:10
发表于 2014-4-2 22:00:46
|
显示全部楼层
把蓄能器拆掉,堵住孔看看
回复
使用道具
举报
xizhengke
xizhengke
当前离线
积分
142
注册时间
2012-7-7
最后登录
1970-1-1
IP卡
狗仔卡
打卡等级:无名新人
打卡总天数:2
打卡总奖励:8
楼主
|
发表于 2014-4-2 22:11:23
|
显示全部楼层
液压菜鸟 发表于 2014-4-2 22:00
把蓄能器拆掉,堵住孔看看
蓄能器是制动用的,不能拆啊
回复
使用道具
举报
stev0
stev0
当前离线
积分
211
注册时间
2010-1-7
最后登录
1970-1-1
IP卡
狗仔卡
打卡等级:无名新人
打卡总天数:1
打卡总奖励:5
发表于 2014-4-2 23:19:57
|
显示全部楼层
1、节流 流量太小了
2、系统里 有空气
回复
使用道具
举报
sixue98
sixue98
当前离线
积分
502
注册时间
2013-12-20
最后登录
1970-1-1
IP卡
狗仔卡
发表于 2014-4-3 07:16:45
|
显示全部楼层
可能是压力信号分配不合理。调整一下。
回复
使用道具
举报
709366750
709366750
当前离线
积分
334
注册时间
2013-7-2
最后登录
1970-1-1
IP卡
狗仔卡
打卡等级:以坛为家
打卡总天数:716
打卡总奖励:2660
发表于 2014-4-3 08:34:56
|
显示全部楼层
液压系统振动是个很麻烦的问题,振动源有泵、溢流阀、还有共振。从图看来,可能是匹配不合适,在充分对系统排气后,调节节流阀开度和溢流阀2压力,找到一个匹配点。仅供参考。
回复
使用道具
举报
吸铁石
吸铁石
当前离线
积分
503
注册时间
2012-12-6
最后登录
1970-1-1
IP卡
狗仔卡
发表于 2014-4-3 08:53:34
|
显示全部楼层
是不是接蓄能器的油路上有较大的泄漏,导致溢流阀4不能持续稳定开启,把阀4的压力调小一段,阀2的压力也相应调小一段,然后再试验一下。
回复
使用道具
举报
卖女孩的火柴
卖女孩的火柴
当前离线
积分
1078
注册时间
2011-10-9
最后登录
1970-1-1
IP卡
狗仔卡
打卡等级:伴坛终老
打卡总天数:2548
打卡总奖励:6380
发表于 2014-4-3 09:33:31
|
显示全部楼层
请问楼主什么车上的?
回复
使用道具
举报
317829818
317829818
当前离线
积分
209
注册时间
2014-1-23
最后登录
1970-1-1
IP卡
狗仔卡
打卡等级:即来则安
打卡总天数:211
打卡总奖励:301
发表于 2014-4-3 09:56:36
|
显示全部楼层
阀块的固定螺钉是紧的吧?
回复
使用道具
举报
国运昌久
国运昌久
当前离线
积分
91
注册时间
2013-11-25
最后登录
1970-1-1
IP卡
狗仔卡
打卡等级:初来乍到
打卡总天数:51
打卡总奖励:394
发表于 2014-4-3 13:29:35
|
显示全部楼层
看看,没经历过系统震动
回复
使用道具
举报
下一页 »
1
2
3
/ 3 页
下一页
返回列表
高级模式
B
Color
Image
Link
Quote
Code
Smilies
您需要登录后才可以回帖
登录
|
立即注册
本版积分规则
发表回复
回帖后跳转到最后一页
浏览过的版块
液压泵马达
快速回复
返回顶部
返回列表