搜索
汉力达液压金币充值官方微信群液压资料下载
查看: 9072|回复: 11

负载敏感系统的amesim模型

  [复制链接]
发表于 2014-9-30 21:29:11 | 显示全部楼层 |阅读模式
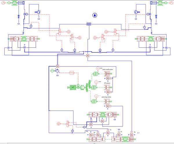
如题,根据AMESim中的demo,自己加上了一个压力切断阀,建立了负载敏感系统的模型,希望各位大神批评指正,并提出宝贵意见,万分感谢。PS:管线有点乱,多包涵


补充内容 (2014-10-1 16:08):
这是一种掘进机械的调高简化系统,分为两部分:负载敏感和控制回路。偏下一部分为依靠amesim中的demo加装压力切断阀的泵模型,;偏上一部分为控制回路,控制回路中加装压力补偿阀,实现压差的恒定。


补充内容 (2014-10-1 16:11):
系统工作原理:根据外加负载的变化,保证摇臂的稳定上升(或下降)

负载敏感系统的amesim模型

负载敏感系统的amesim模型

chaojiyuanjian20140930001.rar

644.86 KB, 下载次数: 365

售价: 5 金钱  [记录]

负载敏感系统的amesim模型

 楼主| 发表于 2014-9-30 21:29:46 | 显示全部楼层
自己顶一下

点评

你先讲讲原理及你对各个模块的认识吧,这样大家好讨论  详情 回复 发表于 2014-10-1 14:41
回复

使用道具 举报

  • 打卡等级:即来则安
  • 打卡总天数:230
  • 打卡总奖励:345
发表于 2014-10-1 10:02:48 | 显示全部楼层
泵出口压力和负载压力,压差怎么体现?
回复

使用道具 举报

 楼主| 发表于 2014-10-1 10:11:45 | 显示全部楼层
运行后直接查看就行
回复

使用道具 举报

 楼主| 发表于 2014-10-1 10:12:01 | 显示全部楼层
‵′耿介丷 发表于 2014-10-1 10:02
泵出口压力和负载压力,压差怎么体现?

运行后直接查看就行
- 本文出自液压圈,原文地址:https://www.iyeya.cn/thread-22664-1-1.html
回复

使用道具 举报

发表于 2014-10-1 13:18:51 | 显示全部楼层
好的
回复

使用道具 举报

  • 打卡等级:常驻居民
  • 打卡总天数:365
  • 打卡总奖励:2062
发表于 2014-10-1 14:41:25 | 显示全部楼层

你先讲讲原理及你对各个模块的认识吧,这样大家好讨论
回复

使用道具 举报

  • 打卡等级:即来则安
  • 打卡总天数:230
  • 打卡总奖励:345
发表于 2014-10-2 09:01:10 | 显示全部楼层
中间没有节流阀,泵出口压力和负载反馈压力在一个油路上,两者压力就相同了
回复

使用道具 举报

 楼主| 发表于 2014-10-2 10:03:39 | 显示全部楼层
‵′耿介丷 发表于 2014-10-2 09:01
中间没有节流阀,泵出口压力和负载反馈压力在一个油路上,两者压力就相同了

有节流阀,在压力补偿阀的下游
回复

使用道具 举报

发表于 2014-12-13 20:31:59 | 显示全部楼层
学学软件,受益非浅!
回复

使用道具 举报

您需要登录后才可以回帖 登录 | 立即注册

本版积分规则