搜索
汉力达液压金币充值官方微信群液压资料下载
查看: 14543|回复: 23

[图纸] 新人学看图,疑问依旧有。求指导迷津,提前表感谢。

  [复制链接]
  • 打卡等级:无名新人
  • 打卡总天数:2
  • 打卡总奖励:12
发表于 2015-4-19 12:09:17 | 显示全部楼层 |阅读模式
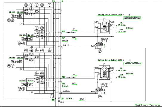
大神,新人还是有疑问啊。{:9_234:}求解决一些几点疑问:1.为什么设置两条回路,画圈的两个回路有何区别?2.上面的红圈内的双向溢流阀是用来调节系统压力来调节马达转速的吗?3.制动马达下面的两个单向阀有何作用?(貌似没有什么情况有油通过单向阀啊)

冶金电解剥片机组洗涤装置控制总图

冶金电解剥片机组洗涤装置控制总图

疑问图

疑问图

  • 打卡等级:无名新人
  • 打卡总天数:14
  • 打卡总奖励:14
发表于 2015-4-19 12:36:36 | 显示全部楼层
本帖最后由 scgbb 于 2015-4-19 12:41 编辑

没有区别,只是上面带了个叠加式溢流阀做安全阀
回复

使用道具 举报

  • 打卡等级:无名新人
  • 打卡总天数:14
  • 打卡总奖励:14
发表于 2015-4-19 12:38:28 | 显示全部楼层
制动马达下面的两个单向阀  补油用
回复

使用道具 举报

  • 打卡等级:无名新人
  • 打卡总天数:14
  • 打卡总奖励:14
发表于 2015-4-19 12:39:20 | 显示全部楼层
为什么设置两条回路,画圈的两个回路有何区别
没区别,同样是高低速的原理
回复

使用道具 举报

发表于 2015-4-19 14:17:36 | 显示全部楼层
scgbb 发表于 2015-4-19 12:39
为什么设置两条回路,画圈的两个回路有何区别
没区别,同样是高低速的原理

请问能用液压泵在油路中模拟潜水电泵么?用传感器测出进出口压力和流量?
回复

使用道具 举报

  • 打卡等级:无名新人
  • 打卡总天数:2
  • 打卡总奖励:12
 楼主| 发表于 2015-4-19 21:16:12 | 显示全部楼层
scgbb 发表于 2015-4-19 12:36
没有区别,只是上面带了个叠加式溢流阀做安全阀

明白!非常感谢指导
回复

使用道具 举报

  • 打卡等级:无名新人
  • 打卡总天数:2
  • 打卡总奖励:12
 楼主| 发表于 2015-4-19 21:19:02 | 显示全部楼层
scgbb 发表于 2015-4-19 12:38
制动马达下面的两个单向阀  补油用

补油?请问是马达上加黄油的黄油嘴,还是部补其他的油?@scgbb
回复

使用道具 举报

  • 打卡等级:无名新人
  • 打卡总天数:2
  • 打卡总奖励:12
 楼主| 发表于 2015-4-19 21:24:52 | 显示全部楼层
scgbb 发表于 2015-4-19 12:38
制动马达下面的两个单向阀  补油用

补油?请问是为马达加黄油的黄油嘴还是不其他油液的?谢谢!
回复

使用道具 举报

  • 打卡等级:无名新人
  • 打卡总天数:25
  • 打卡总奖励:199
发表于 2015-4-19 21:43:18 | 显示全部楼层
如果有控制时序图的话好分析双回路的原因,可能有两个,1、单阀组流量不足需要并联增加供油流量,这个不太符合一般的常识,30LPM的流量一般6通径的叠加阀就能满足;2、出于安全需要,使用备份回路,即使一组阀出现故障,另外一组也可以及时投入避免耽误工作。
从电气控制说明中应该能够看到这两组阀的功能,要是楼主有的话可以说下哦!
回复

使用道具 举报

发表于 2015-4-20 14:57:38 | 显示全部楼层
应该是用作高低速控制,两个回路一起供油提高马达速度
回复

使用道具 举报

您需要登录后才可以回帖 登录 | 立即注册

本版积分规则