搜索
金币充值液压资料下载官方微信群
查看: 97814|回复: 15

请各位专业人士帮忙分析一下液压故障!

[复制链接]
发表于 2015-6-29 20:28:42 | 显示全部楼层 |阅读模式
1 技术参数
2.1站主系统技术参数
液压系统配置: 液压站                                  1台
刹车油缸                                2支
推板油缸(外单位)                        2 支
软管总成                                12条
用于安装管路的接头                      1批
工作介质:46#抗磨液压油
工作液污染等级:ISO17/14   油液过滤精度≤20um
输入电压:AC380V
控制电压:AC220V
电机:7.5KW ;1430rpm
油泵排量:25ml/r
泵输出流量:35.7L/min
系统最高压力:10.5MPa
补压高压停止压力:8.5MPa(可调)
补压低压启动压力:6.0MPa(可调)
低压报警压力:5.0MPa(可调)
油箱容积:400L
储能器容积:40L
2.1油缸技术参数
翻板缸:D*d*s=外单位待核实(两支)
翻板缸最大推力:
翻板缸最快速度(两缸同时动作):推开时间12秒、闭合时间10秒
电机车刹车缸:D*d*s=80*50*300(两支)
电机车刹车缸最大推力:3.4T
刹车缸全行程动作时间:S≤1.5秒

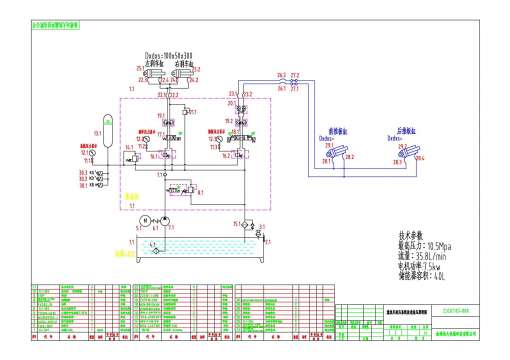
液压系统原理
液压系统原理图见附图。工作时电机处于常启动状态,系统设置有3个压力继电器。如图示,高压触点为KG、低压触点为KD,压力继电器为KB。KG调整至高压开启状态;KD调整至低压开启状态;KB用于低压报警。当系统压力低于KD的设定值时,控制系统向电磁阀1DT通电,电机泵组向储能器及系统供液升压;当系统压力高于KG的设定值时,控电磁阀1DT断电,电机泵组停止向储能器系统供液,电机处于空载运行状态。
电机车的刹车油缸控制由换向阀17控制,在常态时,刹车油缸后退,刹车打开;当机车需要刹车和停止时,按刹车按钮,刹车油缸前推,机车刹车。电机车刹车油缸的刹车压力可通过减压阀16.1调节,刹车反应速度通过式节流阀进行调节。
熄焦车推板油缸推力通过图示16.2减压阀调节,推板缸运行方向可通过对应的电磁换向阀18控制,运行速度可通过对应的节流阀进行调节,阀台上设置有锁止阀,推板可以
在任意位置长时间停留。
主要的的故障表现为:当压力达到高压触点时,在泵空载运行时,断开电机泵组。系统压力一般30分钟系统中的压力完全卸完(蓄能器压力油全部卸完)。最明显的一个现象就是打开回油滤芯器的端盖明显看得到一股油流向油箱。明显的是系统存在内漏。另外就是刹车减压阀存在疑惑,当减压阀完全松开后,系统蓄能器无法补充压力(这是不是减压阀在完全松开后,减压阀与油箱形成完全回路),我初步推测会不会是刹车减压阀内漏。另外就是当系统压力降到7
MPa时,继续动作压力突然会降到4MPa,我认为这样压力下降太大,我怀疑目前虽然压力是升到8.5MPa,但除去蓄能器氮气压力,实际系统只补充了1.5MPa的压力油。请各位专业人士帮忙分析一下我上述的疑惑,帮忙判断一下内漏的地方。谢谢!

液压系统原理图

液压系统原理图
  • 打卡等级:初来乍到
  • 打卡总天数:44
  • 打卡总奖励:323
发表于 2015-6-30 00:08:33 | 显示全部楼层
至少有一只刹车缸明显内漏。
回复

使用道具 举报

 楼主| 发表于 2015-6-30 07:28:09 来自手机 | 显示全部楼层
谢谢!会不会是阀泄漏
回复

使用道具 举报

 楼主| 发表于 2015-6-30 07:28:46 来自手机 | 显示全部楼层
cqzyouxiang 发表于 2015-6-30 00:08
至少有一只刹车缸明显内漏。

谢谢,那会不会是阀泄漏呢?
回复

使用道具 举报

  • 打卡等级:无名新人
  • 打卡总天数:21
  • 打卡总奖励:147
发表于 2015-6-30 08:38:48 | 显示全部楼层
系统压力下降慢,你把14.1换成电磁溢流阀,油泵断电,电磁阀也断电,这样压力很快就泄掉了。减压阀没有问题,油缸有问题。
回复

使用道具 举报

  • 打卡等级:初来乍到
  • 打卡总天数:44
  • 打卡总奖励:323
发表于 2015-6-30 08:47:51 | 显示全部楼层
"当减压阀完全松开后,系统蓄能器无法补充压力",基本判断是缸内漏。减压阀主回路不接油箱,小泄可考虑,大漏不考虑。应从可能性最大的先考虑入手,而不是弄一堆疑点摆在那,不分主次。
回复

使用道具 举报

 楼主| 发表于 2015-6-30 10:09:04 来自手机 | 显示全部楼层
carter06 发表于 2015-6-30 08:38
系统压力下降慢,你把14.1换成电磁溢流阀,油泵断电,电磁阀也断电,这样压力很快就泄掉了。减压阀没有问题 ...

油缸如果有问题…我想也应该是刹车油缸会有问题~因为推板油缸不会有问题~第一有液压锁~另外换向阀处长中位时不会有油通过
回复

使用道具 举报

  • 打卡等级:无名新人
  • 打卡总天数:1
  • 打卡总奖励:4
发表于 2015-6-30 10:09:11 | 显示全部楼层
针对第一个问题,电机空载运行时,泵的流量全部通过回油过滤器回油,自然明显看得到,而不是内漏的问题,如果真是内漏,不可能还能坚持30分钟,换向阀本身不保压,如需保压时间更长,原理设计有待改进;至于蓄能器无法充压,有待探讨;第三个问题,压力下降比较快,应该是换向阀本身存在泄漏所导致,加上继续动作,加剧泄漏!
回复

使用道具 举报

 楼主| 发表于 2015-6-30 10:15:43 来自手机 | 显示全部楼层
weiyajun 发表于 2015-6-30 10:09
针对第一个问题,电机空载运行时,泵的流量全部通过回油过滤器回油,自然明显看得到,而不是内漏的问题,如 ...

谢谢…我说的内漏是指阀内漏…减压阀完全松开后阀体与油箱形成开路…所以不打压~你看我的想法合理吗?
回复

使用道具 举报

  • 打卡等级:无名新人
  • 打卡总天数:1
  • 打卡总奖励:4
发表于 2015-6-30 10:27:20 | 显示全部楼层
caozhigao 发表于 2015-6-30 10:15
谢谢…我说的内漏是指阀内漏…减压阀完全松开后阀体与油箱形成开路…所以不打压~你看我的想法合理吗?

个人觉得减压阀完全松开后,不会与油箱直接连通,应该是其他的问题
回复

使用道具 举报

您需要登录后才可以回帖 登录 | 立即注册

本版积分规则