搜索
金币充值液压资料下载官方微信群
查看: 31018|回复: 47

带恒功率的负载敏感泵AMESim建模

  [复制链接]
发表于 2016-5-1 20:46:17 | 显示全部楼层 |阅读模式

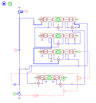
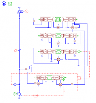
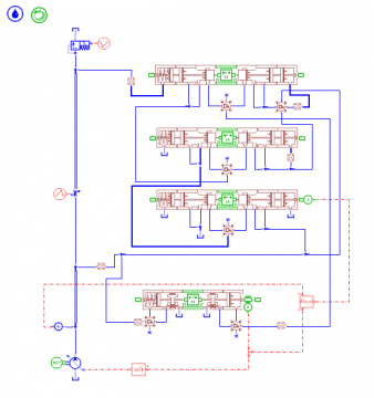
带恒功率的负载敏感泵AMESim建模

带恒功率的负载敏感泵AMESim建模

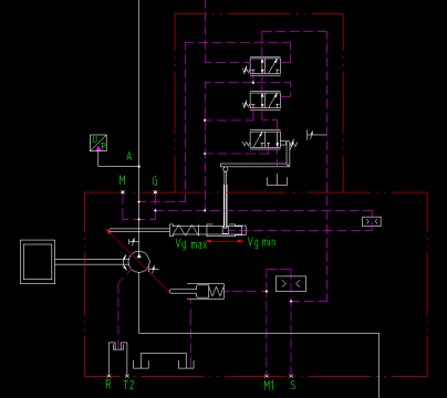
这个负载敏感AMESim模型怎么建立,其他的都好说,就是这个恒功率阀怎么建模,请大神帮忙,除了恒功率阀的模型建立如下:

带恒功率的负载敏感泵AMESim建模

带恒功率的负载敏感泵AMESim建模

在这个模型上加怎么加
  • 打卡等级:无名新人
  • 打卡总天数:10
  • 打卡总奖励:26
发表于 2016-5-2 09:50:28 | 显示全部楼层
我想知道怎么设置变量泵输出的最大压力?只知道设置泵的转速和排量,可是额定压力老是超。
回复

使用道具 举报

 楼主| 发表于 2016-5-5 15:50:03 | 显示全部楼层
shi25194 发表于 2016-5-2 09:50
我想知道怎么设置变量泵输出的最大压力?只知道设置泵的转速和排量,可是额定压力老是超。

不用设置吧,你在仿真时给定负载压力的变化范围不就OK了
回复

使用道具 举报

发表于 2016-5-11 13:14:11 | 显示全部楼层
我做过a11v的恒功率泵
回复

使用道具 举报

 楼主| 发表于 2016-5-14 15:44:20 | 显示全部楼层
本帖最后由 24k黄金狗牙 于 2016-5-14 15:47 编辑
youngpan 发表于 2016-5-11 13:14
我做过a11v的恒功率泵

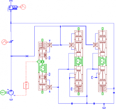
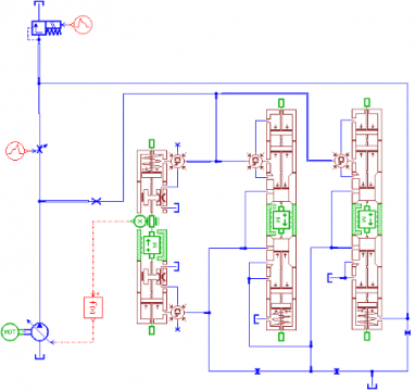
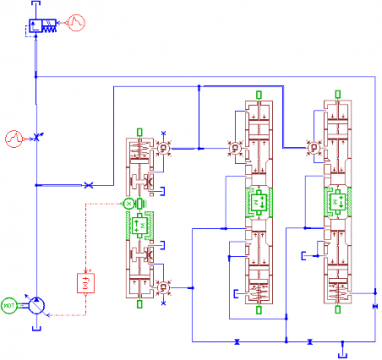
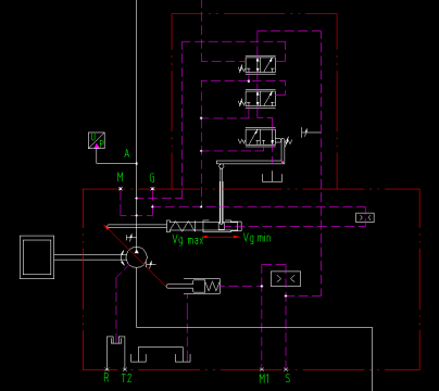
不知道大神怎么做的,我在其他的地方找到的A10V恒功率泵的模型,是这样的,就是不知道这两个函数的表达式怎么写麻烦大神看看这模型对不对,还有这两个函数怎么设置
QQ图片20160514154023.png
回复

使用道具 举报

  • 打卡等级:无名新人
  • 打卡总天数:10
  • 打卡总奖励:26
发表于 2016-5-23 10:35:19 | 显示全部楼层
24k黄金狗牙 发表于 2016-5-5 15:50
不用设置吧,你在仿真时给定负载压力的变化范围不就OK了

我现在就用个安全阀限压的
回复

使用道具 举报

发表于 2016-5-26 16:59:22 | 显示全部楼层
请问那个苹果是什么?
回复

使用道具 举报

 楼主| 发表于 2016-6-5 09:57:52 | 显示全部楼层
shi25194 发表于 2016-5-23 10:35
我现在就用个安全阀限压的

用安全阀限压也是可以的,我做的是A11的泵,里面有压力切断阀,跟安全阀作用一样...
回复

使用道具 举报

 楼主| 发表于 2016-6-5 10:01:00 | 显示全部楼层
a977785767 发表于 2016-5-26 16:59
请问那个苹果是什么?

这是设置重力加速度的...要不要没什么关系...
回复

使用道具 举报

发表于 2016-6-6 16:12:13 | 显示全部楼层
24k黄金狗牙 发表于 2016-5-14 15:44
不知道大神怎么做的,我在其他的地方找到的A10V恒功率泵的模型,是这样的,就是不知道这两个函数的表达式 ...

看你顶楼的原理图貌似不是a10v,而是a11v的恒功率吧
回复

使用道具 举报

您需要登录后才可以回帖 登录 | 立即注册

本版积分规则