搜索
汉力达液压金币充值官方微信群液压资料下载
楼主: 24k黄金狗牙

带恒功率的负载敏感泵AMESim建模

  [复制链接]
发表于 2016-6-6 16:20:05 | 显示全部楼层
我做的仿真模型和曲线

恒功率

恒功率
回复

使用道具 举报

 楼主| 发表于 2016-6-6 19:50:38 | 显示全部楼层
youngpan 发表于 2016-6-6 16:12
看你顶楼的原理图貌似不是a10v,而是a11v的恒功率吧

是A11v恒功率的,写错了
回复

使用道具 举报

 楼主| 发表于 2016-6-6 19:59:28 | 显示全部楼层
youngpan 发表于 2016-6-6 16:20
我做的仿真模型和曲线

我用的是另外的一种形式,是把LS阀,压力切断阀,恒功率阀链接在一起的C:\Users\MJB\Desktop\360反馈意见截图1656
360反馈意见截图16560323729171.png
回复

使用道具 举报

 楼主| 发表于 2016-6-6 20:03:18 | 显示全部楼层
24k黄金狗牙 发表于 2016-6-6 19:59
我用的是另外的一种形式,是把LS阀,压力切断阀,恒功率阀链接在一起的

现在泵基本搞定,就是不知道大神有没有做过力士乐M6-15的多路阀建模,现在完全没有头绪,不知道大神能不能给点建议
回复

使用道具 举报

  • 打卡等级:无名新人
  • 打卡总天数:1
  • 打卡总奖励:1
发表于 2016-6-6 22:02:45 | 显示全部楼层
24k黄金狗牙 发表于 2016-6-6 20:03
现在泵基本搞定,就是不知道大神有没有做过力士乐M6-15的多路阀建模,现在完全没有头绪,不知道大神能不 ...

                                 有什么问题?
回复

使用道具 举报

发表于 2016-6-7 07:02:54 | 显示全部楼层
24k黄金狗牙 发表于 2016-6-6 20:03
现在泵基本搞定,就是不知道大神有没有做过力士乐M6-15的多路阀建模,现在完全没有头绪,不知道大神能不 ...

巧了,m6-22我做过。不知道有参考意义没有
回复

使用道具 举报

发表于 2016-6-7 07:07:04 | 显示全部楼层
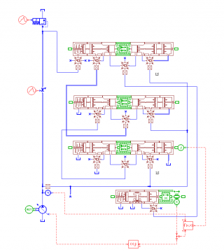
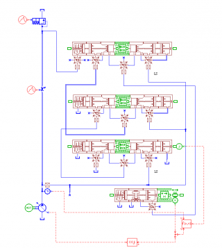
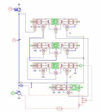
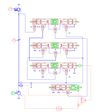
楼主是基于原理图建模,还是基于实物结构?我的基本上是结合图纸尺寸的
回复

使用道具 举报

 楼主| 发表于 2016-6-9 14:42:58 | 显示全部楼层
youngpan 发表于 2016-6-7 07:02
巧了,m6-22我做过。不知道有参考意义没有

能不能发给我让我参考一下,请问你是按照多路阀烦人原理图建模的吗
回复

使用道具 举报

 楼主| 发表于 2016-6-9 14:43:43 | 显示全部楼层
youngpan 发表于 2016-6-7 07:07
楼主是基于原理图建模,还是基于实物结构?我的基本上是结合图纸尺寸的

我是根据原理图建的
回复

使用道具 举报

发表于 2016-6-9 14:52:06 | 显示全部楼层
24k黄金狗牙 发表于 2016-6-9 14:42
能不能发给我让我参考一下,请问你是按照多路阀烦人原理图建模的吗

基于图纸和基于原理图的都有
回复

使用道具 举报

您需要登录后才可以回帖 登录 | 立即注册

本版积分规则