设为首页
收藏本站
所有帖子
关于我们
联系我们
微信群
开启辅助访问
搜索
搜索
本版
用户
门户
Portal
资讯
液压资讯
观点
观点
产品
液压产品
技术
液压技术
合集
导读
Guide
下载
签到
金币
论坛
BBS
登录
立即注册
腾讯QQ
账号
自动登录
找回密码
密码
登录
立即注册
只需一步,快速开始
好友
动态
收藏
分享
帖子
日志
记录
相册
留言板
勋章
任务
道具
设置
退出
液压圈
»
论坛
›
液压系统
›
AMESim
›
新人请教一个技术问题
负载敏感资料下载
|
液压培训资料下载
|
液压样本下载
|
AMESim资料下载
|
力士乐资料下载
|
挖掘机资料下载
|
标准资料下载
|
多路阀资料下载
返回列表
查看:
3593
|
回复:
1
新人请教一个技术问题
[复制链接]
jintian886
jintian886
当前离线
积分
9
注册时间
2012-6-14
最后登录
1970-1-1
IP卡
狗仔卡
发表于 2013-3-30 21:35:00
|
显示全部楼层
|
阅读模式
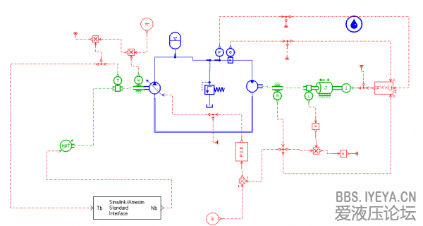
这段时间想做个液压这块的仿真,
AMESim
的模型是这样的
amesim的模型图
matlab里的模型就是简单的给个输入 和输出,如图:
matlab
amesim里液压
马达
的输出端用了一个负载,给的反扭矩是将液压马达的功率数以转速算的,file:///d:\我的文档\Fetion\temp\2baddfb97fed36500998fa289a4d6d3d.png根据我估算的负载的情况大概设置了一下转动惯量,但下面coefficient of viscous friction这项 不知道怎么核算 用的默认。
最后仿真的出的结果感觉有个不对的地方是负载前后端扭矩不相同:
,
我猜可能是负载参数的设置问题,但不明白为什么会出现上图中的轴1 和轴2的扭矩不一致的情况,希望达人给解惑一下!不胜感激啊!!
技术
相关帖子
.
液压自动对中柱塞副
.
进口液压压力开关,压力表/传感器供应-苏州西帕技术
.
求助:比例阀伺服阀修复技术协议模版
.
液压自动对中技术在液压缸中的应用
.
高可靠性柱塞泵的秘密——核心技术
.
液压自动对中柱塞副锥度布置
.
基于模型的整车传动系集成开发技术研讨会
.
液压技术
.
砂型3D打印技术在多路阀试制上的应用
.
平衡阀选型技术说明-油缸
回复
使用道具
举报
提升卡
置顶卡
变色卡
jintian886
jintian886
当前离线
积分
9
注册时间
2012-6-14
最后登录
1970-1-1
IP卡
狗仔卡
楼主
|
发表于 2013-3-31 22:28:06
|
显示全部楼层
怎么没人啊,有达人路过希望给予解答,不胜感激!
回复
使用道具
举报
返回列表
高级模式
B
Color
Image
Link
Quote
Code
Smilies
您需要登录后才可以回帖
登录
|
立即注册
本版积分规则
发表回复
回帖后跳转到最后一页
浏览过的版块
公告区
液压技术
快速回复
返回顶部
返回列表