搜索
汉力达液压金币充值官方微信群液压资料下载
查看: 13210|回复: 28

A10VO负载敏感泵

    [复制链接]
发表于 2013-5-17 09:16:20 | 显示全部楼层 |阅读模式
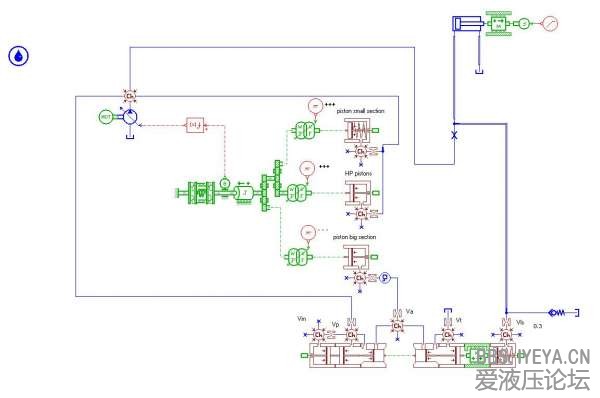
A10VO负载敏感,供大家参考
1.JPG

chaojiyuanjian.zip

521.93 KB, 下载次数: 669

售价: 5 金钱  [记录]

发表于 2013-5-17 11:32:08 | 显示全部楼层
多谢分享啊,新手需要就一些列子来学习,网上教程太少了
回复

使用道具 举报

  • 打卡等级:无名新人
  • 打卡总天数:1
  • 打卡总奖励:3
发表于 2013-5-17 13:08:39 | 显示全部楼层
这是amesim帮助里的吧~~~
回复

使用道具 举报

 楼主| 发表于 2013-5-17 15:19:17 | 显示全部楼层
csu_xiaohua 发表于 2013-5-17 13:08
这是amesim帮助里的吧~~~

对啊,所以没要钱么。。。
回复

使用道具 举报

发表于 2013-5-17 21:53:17 | 显示全部楼层
ambulance 发表于 2013-5-17 15:19
对啊,所以没要钱么。。。

没见到过这个例子啊,请问哪个版本的AMESim
回复

使用道具 举报

发表于 2013-5-17 22:01:53 来自手机 | 显示全部楼层
移动端看不图片说,奇怪!
回复

使用道具 举报

  • 打卡等级:无名新人
  • 打卡总天数:1
  • 打卡总奖励:3
发表于 2013-5-17 23:50:08 | 显示全部楼层
ambulance 发表于 2013-5-17 15:19
对啊,所以没要钱么。。。

其实现在我们已经把A10vo内部结构仿真都已经搭出来了,这个已经不是很准确啦,
回复

使用道具 举报

  • 打卡等级:无名新人
  • 打卡总天数:1
  • 打卡总奖励:3
发表于 2013-5-17 23:51:02 | 显示全部楼层
Diamond 发表于 2013-5-17 21:53
没见到过这个例子啊,请问哪个版本的AMESim

那一版都有,R12的还比较准确
回复

使用道具 举报

 楼主| 发表于 2013-5-18 23:04:13 | 显示全部楼层
csu_xiaohua 发表于 2013-5-17 23:50
其实现在我们已经把A10vo内部结构仿真都已经搭出来了,这个已经不是很准确啦,

你是LMS的员工么?
回复

使用道具 举报

发表于 2013-5-27 22:56:09 | 显示全部楼层
今天刚看了这例子,还是云里雾里!一般不是还有个切断阀吗,求解答!
回复

使用道具 举报

您需要登录后才可以回帖 登录 | 立即注册

本版积分规则