设为首页
收藏本站
所有帖子
关于我们
联系我们
微信群
开启辅助访问
搜索
搜索
本版
用户
门户
Portal
资讯
液压资讯
观点
观点
产品
液压产品
技术
液压技术
合集
导读
Guide
下载
签到
金币
论坛
BBS
登录
立即注册
腾讯QQ
账号
自动登录
找回密码
密码
登录
立即注册
只需一步,快速开始
好友
动态
收藏
分享
帖子
日志
记录
相册
留言板
勋章
任务
道具
设置
退出
液压圈
»
论坛
›
液压系统
›
液压技术
›
请教高手指点,下图高压蓄势器的充液及放液控制 ...
负载敏感资料下载
|
液压培训资料下载
|
液压样本下载
|
AMESim资料下载
|
力士乐资料下载
|
挖掘机资料下载
|
标准资料下载
|
多路阀资料下载
返回列表
查看:
4868
|
回复:
8
请教高手指点,下图高压蓄势器的充液及放液控制
[复制链接]
ō☆坤☆
ō☆坤☆
当前离线
积分
7
注册时间
2013-5-19
最后登录
1970-1-1
IP卡
狗仔卡
发表于 2013-6-2 12:09:51
|
显示全部楼层
|
阅读模式
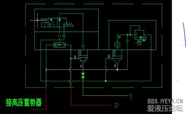
请教高手指点,下图高压蓄势器的充液及放液控制过程
回复
使用道具
举报
提升卡
置顶卡
变色卡
泛舟
泛舟
当前离线
积分
1786
注册时间
2009-10-15
最后登录
1970-1-1
IP卡
狗仔卡
打卡等级:无名新人
打卡总天数:14
打卡总奖励:14
发表于 2013-6-3 08:35:20
|
显示全部楼层
YV10得电,高压蓄势器的充液过程如下图,放液过程还有其他部分才能解析
回复
使用道具
举报
a343740703
a343740703
当前离线
积分
394
注册时间
2013-5-24
最后登录
1970-1-1
IP卡
狗仔卡
打卡等级:常驻居民
打卡总天数:332
打卡总奖励:421
发表于 2013-6-7 17:40:55
|
显示全部楼层
图纸好像有点问题,交叉点缺少……
回复
使用道具
举报
sfg4546
sfg4546
当前离线
积分
48
注册时间
2011-8-25
最后登录
1970-1-1
IP卡
狗仔卡
发表于 2013-6-11 21:57:03
|
显示全部楼层
你这个图有点问题吧 有两条线 的交点 应该是实心的吧 其实插装阀 就相当于一个 单项电磁阀的作用 没什么难的
回复
使用道具
举报
Emmett_1984
Emmett_1984
当前离线
积分
259
注册时间
2013-2-28
最后登录
1970-1-1
IP卡
狗仔卡
发表于 2013-6-12 11:02:47
|
显示全部楼层
本帖最后由 Emmett_1984 于 2013-6-12 11:16 编辑
看不出来有管路充液,先检查一下图纸吧,右边的压力阀感觉也有点问题。
回复
使用道具
举报
netkiller
netkiller
当前离线
积分
55
注册时间
2012-4-26
最后登录
1970-1-1
IP卡
狗仔卡
发表于 2013-9-7 15:36:23
|
显示全部楼层
请问液压图纸使用什么软件绘制和仿真?
谢谢!
回复
使用道具
举报
fkccc123
fkccc123
当前离线
积分
458
注册时间
2011-5-1
最后登录
1970-1-1
IP卡
狗仔卡
打卡等级:即来则安
打卡总天数:186
打卡总奖励:554
发表于 2014-1-8 22:14:55
|
显示全部楼层
右边的溢流阀是正确的吗??看不明白
回复
使用道具
举报
andylai1688
andylai1688
当前离线
积分
132
注册时间
2011-8-10
最后登录
1970-1-1
IP卡
狗仔卡
打卡等级:偶尔看看
打卡总天数:68
打卡总奖励:399
发表于 2014-1-20 21:45:46
|
显示全部楼层
插装阀我们一般都从A到B
回复
使用道具
举报
polarstar
polarstar
当前离线
积分
81
注册时间
2013-10-31
最后登录
1970-1-1
IP卡
狗仔卡
发表于 2014-1-21 09:22:49
|
显示全部楼层
的确少了管路交叉点,按这个原理,没法充液
回复
使用道具
举报
返回列表
高级模式
B
Color
Image
Link
Quote
Code
Smilies
您需要登录后才可以回帖
登录
|
立即注册
本版积分规则
发表回复
回帖后跳转到最后一页
浏览过的版块
液压油缸
供求信息
公告区
液压多路阀
快速回复
返回顶部
返回列表