搜索
汉力达液压金币充值官方微信群液压资料下载
查看: 4858|回复: 8

负载敏感泵A10系列

[复制链接]
发表于 2013-6-7 12:38:51 | 显示全部楼层 |阅读模式
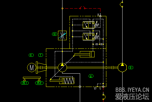
为什么在出口的节流阀开度调低以后,节流阀和节流阀后端至X口的管路会有嘶嘶哗哗的声音?请大神指教
QQ截图20130607123735.png
 楼主| 发表于 2013-6-7 12:44:34 | 显示全部楼层
是不是红色的油路所代表的的管路太细了?现在内径是Φ12的硬管
回复

使用道具 举报

  • 打卡等级:无名新人
  • 打卡总天数:1
  • 打卡总奖励:3
发表于 2013-6-7 18:26:33 | 显示全部楼层
泵的厂家建议你用Φ12的吗?
回复

使用道具 举报

 楼主| 发表于 2013-6-8 13:03:17 | 显示全部楼层
Φ12应该是可以了啊,一般有5L/min的流量,流速才2.3m/s
回复

使用道具 举报

  • 打卡等级:论坛老炮
  • 打卡总天数:1256
  • 打卡总奖励:4603
发表于 2013-6-8 20:30:33 | 显示全部楼层
您好,尝试回答您的问题:
1、您提供的泵源是负载敏感,即DFR(1);
2、调整类似节流作用的节流阀等阀体后,反馈到X口压差阀的压力变化了,此时遵循压力流量补偿原理泵源实现压力流量的匹配;
3、上面是一般步骤叙述,需要注意的是流量压力的匹配是由斜盘角度改变实现的即变量了,变量过程中会有瞬间的压力流量波动。如果系统低压吸油阻力大些(标准为0.8Bar)泵体会在变量中存在吸空现象,低压气穴高压气蚀,我斗胆预测此时把手放在高压口油管会感到气泡游动的震动。同时伴有您提及的情况;
4、楼上根据流量和流速选择x口软管的办法也是依据,1.5L/min;
5、可以再低压口加工测压点看看低压阻力大小,从而判断是否吸空了;
谢谢!

评分

参与人数 1金钱 +1 收起 理由
夏锦—— + 1 很给力!

查看全部评分

回复

使用道具 举报

 楼主| 发表于 2013-6-9 12:30:08 | 显示全部楼层
有没有可能是执行机构所用油液少,节流阀开度过小,导致油液时断时续所产生的声音?
回复

使用道具 举报

  • 打卡等级:即来则安
  • 打卡总天数:206
  • 打卡总奖励:631
发表于 2013-7-26 11:43:47 | 显示全部楼层
有没有最新的结果呢?请楼主提供一下呗
回复

使用道具 举报

发表于 2014-2-27 18:25:53 | 显示全部楼层
讨论的很有价值。我想用一个零件实现其功能!!
回复

使用道具 举报

发表于 2014-2-27 18:26:24 | 显示全部楼层
简化一下泵的成本!!
回复

使用道具 举报

您需要登录后才可以回帖 登录 | 立即注册

本版积分规则