| 
 
积分33 注册时间2013-9-16
 最后登录1970-1-1
 
 | 
 
 
 楼主|
发表于 2013-10-30 16:23:17
|
显示全部楼层 
| 本帖最后由 wlzpig 于 2013-10-30 16:25 编辑 
 wawaadd 发表于 2013-10-24 22:33  找本手册,查查实物阀芯是怎么样的再研究仿真模型
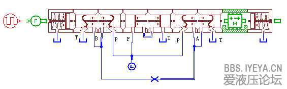
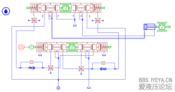
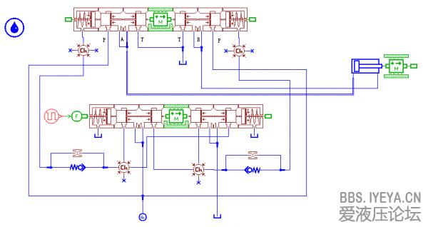
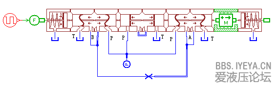
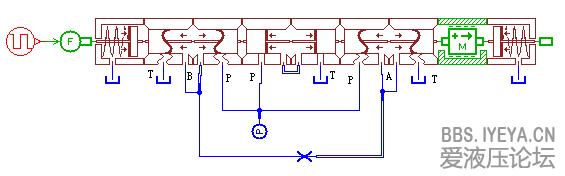
 您好,这是我思考之后重新搭建的模型
 其中实物阀芯的中位机能是阀芯有空心连接实现的
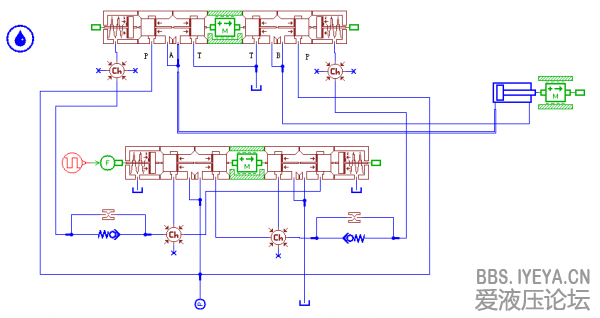
 我在子模型参数设置中遇到了一些麻烦,对于该如何导入公式计算BAO21的underlap,我摸不着头脑,希望您能不吝赐教该如何操作,先行谢过了!
 | 
 |