搜索
汉力达液压金币充值官方微信群液压资料下载
查看: 10117|回复: 14

[其他] LUDV控制系统

[复制链接]
发表于 2014-3-8 22:33:28 | 显示全部楼层 |阅读模式
所谓LUDV控制系统,即是指负载独立流量分配系统,该系统以执行元件的最高负载压力来控制液压的斜盘并具有压力补偿功能,...LUDV表示“与负载压力无关的流量分配”,各LUDV压力补偿器均与最高压力有关。
LUDV表示“与负载压力无关的流量分配”,各LUDV压力补偿器均与最高压力有关。LUDV系统可以检测出负载的压力,使泵的供油压力始终高出负载压力一个较小压差。当执行器所需流量大于泵的流量时,系统会按比例将流量分配给各执行器。操作换向阀改变阀口开度,泵能自动调节并输出与负载速度要求相适应的流量,而与负载大小无关,实现泵输出功率与负载需要的匹配,极大提高了系统效率,达到了节能目的。如果LUDV系统内发生流量不足,既油泵不能提供足够的流量,以所要求速度去操纵各执行元件.则各执行元件将按比例减少速度。LUDV系统的一大优点是,如果发生供油不足.不会有任何执行元件停止工作,这大大提高了操纵性能,尤其是在复合动作时,这一优点表现的更为明显。
  • 打卡等级:无名新人
  • 打卡总天数:1
  • 打卡总奖励:1
发表于 2014-3-8 23:36:41 | 显示全部楼层
哪有下载啊
回复

使用道具 举报

  • 打卡等级:偶尔看看
  • 打卡总天数:75
  • 打卡总奖励:531
发表于 2014-3-9 00:03:23 | 显示全部楼层
帖子呀,以为资料呢。。
回复

使用道具 举报

  • 打卡等级:偶尔看看
  • 打卡总天数:75
  • 打卡总奖励:531
发表于 2014-3-9 00:03:47 | 显示全部楼层
我以为是资料呢,原来是帖子。。
回复

使用道具 举报

  • 打卡等级:论坛老炮
  • 打卡总天数:1110
  • 打卡总奖励:4404
发表于 2014-3-9 01:08:04 | 显示全部楼层
这个帖子也不错啊。谢谢!
回复

使用道具 举报

发表于 2014-3-9 07:11:58 | 显示全部楼层
在这个原理上,我们有什么改进的功能吗?大家探讨一下!!
回复

使用道具 举报

发表于 2014-3-9 09:36:41 | 显示全部楼层
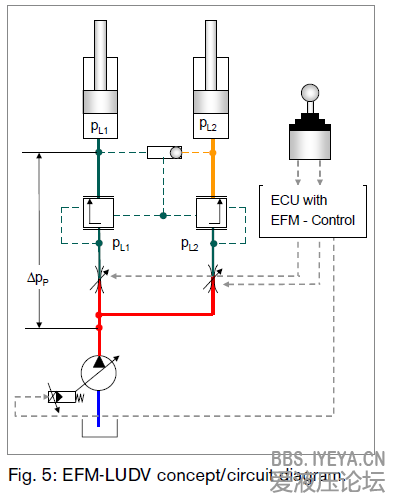
LUDV的响应速度慢多了,看看这个图片
LUDV.png
他毕竟属于液压闭环系统,快速性要慢于液压开环系统(正流量控制),所以两者结合是王道,即EFM
efm.png
回复

使用道具 举报

发表于 2014-3-9 11:44:13 | 显示全部楼层
电液独立负载流量分配系统可以,有一些理论研究,楼上可以举几个实际应用的案例吗?最近准备搞一个电比例泵配ludv阀,不过阀首联需配一个三通流量阀

来自:Android客户端
回复

使用道具 举报

  • 打卡等级:论坛老炮
  • 打卡总天数:1313
  • 打卡总奖励:2521
发表于 2014-3-9 19:27:19 | 显示全部楼层
xiaoshxin 发表于 2014-3-9 09:36
LUDV的响应速度慢多了,看看这个图片

他毕竟属于液压闭环系统,快速性要慢于液压开环系统(正流量控制), ...

请教一下图中的1导阀到2上是指控制主阀的位移大小吗?还不是很清楚,望赐教,谢谢!
回复

使用道具 举报

发表于 2014-3-9 19:32:02 | 显示全部楼层
dy1xue 发表于 2014-3-9 19:27
请教一下图中的1导阀到2上是指控制主阀的位移大小吗?还不是很清楚,望赐教,谢谢!

分为五个步骤:先导手柄输出二次先导压力、主阀开度变化、负载压力变化、泵排量调节、泵输出压力调节
回复

使用道具 举报

您需要登录后才可以回帖 登录 | 立即注册

本版积分规则