搜索
金币充值液压资料下载官方微信群
查看: 5945|回复: 6

A4VSO250泵冲洗口请教

[复制链接]
  • 打卡等级:无名新人
  • 打卡总天数:14
  • 打卡总奖励:14
发表于 2014-3-12 09:29:29 | 显示全部楼层 |阅读模式
A4VSO250冲洗口,问题:
1.冲洗作用?
2.冲洗压力?怎么从系统引压力油?
3.压力油需要单独冷却、过滤?
发表于 2014-3-12 13:20:31 | 显示全部楼层
你这个冲洗有点模糊,
一般来说有客体冲洗、轴承冲洗
冲洗油液一般可以用回油加个被压来实现,如果冲洗量很大就单独弄个冲洗泵
冲洗压力一般也就是3-5bar,根据你轴封或者管路损失等因素有浮动
回复

使用道具 举报

  • 打卡等级:无名新人
  • 打卡总天数:14
  • 打卡总奖励:14
 楼主| 发表于 2014-3-12 14:48:01 | 显示全部楼层
xiaoshxin 发表于 2014-3-12 13:20
你这个冲洗有点模糊,
一般来说有客体冲洗、轴承冲洗
冲洗油液一般可以用回油加个被压来实现,如果冲洗量 ...

A4VSO250泵冲洗轴承,冲洗压力需要单独加调压阀?
回复

使用道具 举报

  • 打卡等级:无名新人
  • 打卡总天数:11
  • 打卡总奖励:42
发表于 2014-4-13 00:00:00 | 显示全部楼层
冲洗管路上可以加个单向阀控制压力
回复

使用道具 举报

  • 打卡等级:无名新人
  • 打卡总天数:15
  • 打卡总奖励:15
发表于 2014-4-13 10:38:39 | 显示全部楼层
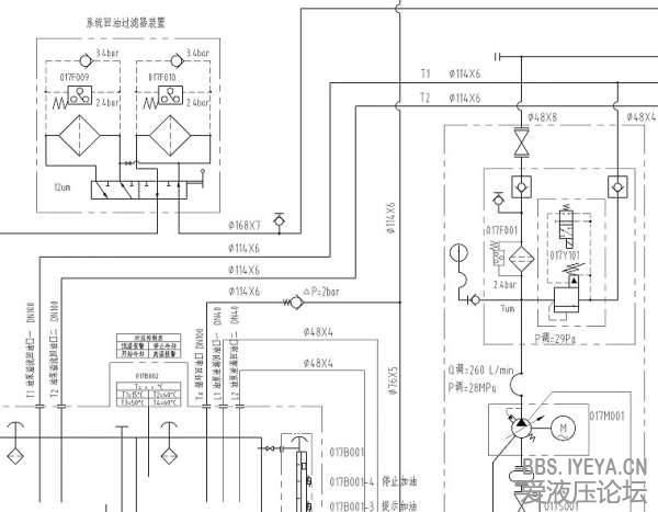
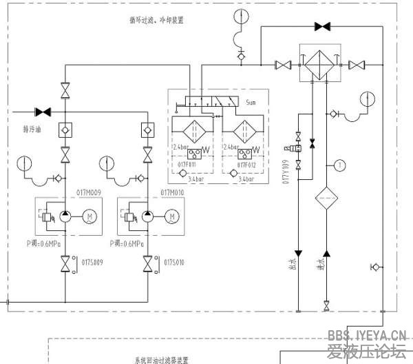
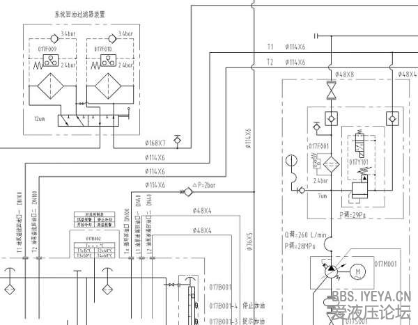
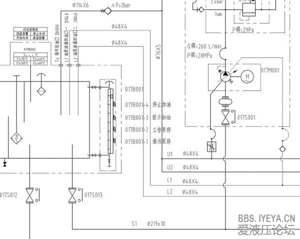
轴承冲洗油可单独采用冲洗泵的方式,也可采用循环冷却泵引出一油路进行冲洗,该油路有一开启压力为2~3bar的单向阀作为并联旁路。
2014-04-13_104227.jpg
1.jpg
2.jpg
3.jpg

点评

辛苦啊,谢谢!  发表于 2014-4-14 09:34
回复

使用道具 举报

发表于 2014-6-4 18:11:34 | 显示全部楼层
冲洗的作用主要还是为了散热,冲洗压力的大小泵的产品样本一般会有要求。
回复

使用道具 举报

发表于 2016-6-5 19:58:58 | 显示全部楼层
我们公司同样看到有这样的情况,冲洗轴承的
回复

使用道具 举报

您需要登录后才可以回帖 登录 | 立即注册

本版积分规则