- 积分
- 569
- 注册时间
- 2012-9-12
- 最后登录
- 1970-1-1
- 打卡等级:论坛老炮
- 打卡总天数:1256
- 打卡总奖励:4603
|
发表于 2014-3-13 21:38:13
|
显示全部楼层
一脸不屑 发表于 2014-3-13 19:41 
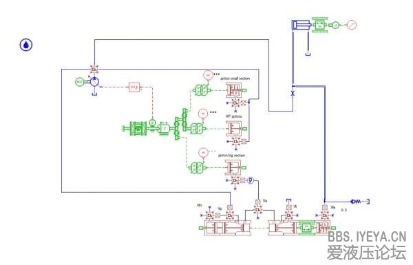
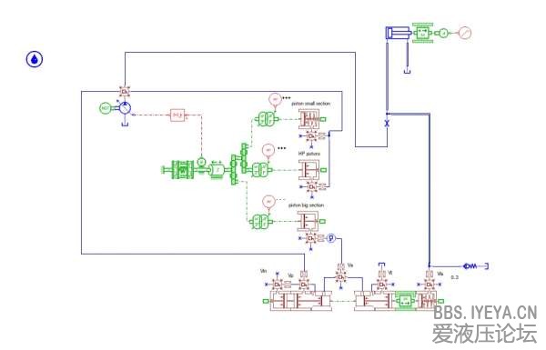
您好!之前在论坛上拜读过您的很多帖子,受益匪浅。我想问的是在如图的amesim模型上是在哪个部分设置呢 ...
您好:
1、开诚布公的讲,您提及的软件模型,我没有接触过,所以不敢确定您提及的位置是否是?
2、不过给您一张A10V负载敏感泵压差调节职能图,图中我画圈的位置就是设定压差的地方,即弹簧数值14~22bar。
3、您结合您的模拟软件和职能图判断一下吧......
4、有机会和您学习交流一下这种模拟软件在泵源上的应用。
谢谢! |
|