设为首页
收藏本站
所有帖子
关于我们
联系我们
微信群
开启辅助访问
搜索
搜索
本版
用户
门户
Portal
资讯
液压资讯
观点
观点
产品
液压产品
技术
液压技术
合集
导读
Guide
下载
签到
金币
论坛
BBS
登录
立即注册
腾讯QQ
账号
自动登录
找回密码
密码
登录
立即注册
只需一步,快速开始
好友
动态
收藏
分享
帖子
日志
记录
相册
留言板
勋章
任务
道具
设置
退出
液压圈
»
论坛
›
液压元件
›
液压泵马达
›
有哪位大侠有“HPK005AT-18B”这个型号泵的详细资料吗? ...
负载敏感资料下载
|
液压培训资料下载
|
液压样本下载
|
AMESim资料下载
|
力士乐资料下载
|
挖掘机资料下载
|
标准资料下载
|
多路阀资料下载
返回列表
查看:
3151
|
回复:
4
有哪位大侠有“HPK005AT-18B”这个型号泵的详细资料吗?
[复制链接]
若雪
若雪
当前离线
积分
61
注册时间
2013-3-15
最后登录
1970-1-1
IP卡
狗仔卡
发表于 2014-4-2 09:00:50
|
显示全部楼层
|
阅读模式
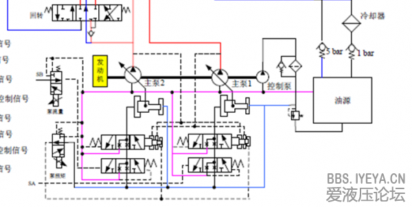
有哪位大侠有“HPK005AT-18B”这个型号
泵
的详细资料吗?这是日立
挖掘机
上的双联泵型号,不知道他具体工作的原理,有哪位大侠可以帮指点一下,不胜感激。
回复
使用道具
举报
提升卡
置顶卡
变色卡
hbch08
hbch08
当前离线
积分
6
注册时间
2014-4-2
最后登录
1970-1-1
IP卡
狗仔卡
发表于 2014-4-2 09:23:02
|
显示全部楼层
回帖,没有hfshihja
回复
使用道具
举报
若雪
若雪
当前离线
积分
61
注册时间
2013-3-15
最后登录
1970-1-1
IP卡
狗仔卡
楼主
|
发表于 2014-4-2 13:00:07
|
显示全部楼层
本帖最后由 若雪 于 2014-4-2 13:01 编辑
补充一下,这是泵的原理图。尤其是两个电磁阀分别有什么作用
回复
使用道具
举报
fielite
fielite
当前离线
积分
67
注册时间
2012-12-22
最后登录
1970-1-1
IP卡
狗仔卡
发表于 2014-4-3 20:40:23
|
显示全部楼层
不都已经写好了是调泵流量的么???
回复
使用道具
举报
若雪
若雪
当前离线
积分
61
注册时间
2013-3-15
最后登录
1970-1-1
IP卡
狗仔卡
楼主
|
发表于 2014-4-8 08:46:55
|
显示全部楼层
fielite 发表于 2014-4-3 20:40
不都已经写好了是调泵流量的么???
您仔细分析一下,“泵流量”电磁阀只控制泵2,而且有它没它都可以达到流量的控制,为什么用它呢?“泵转速”电磁阀是如何控制的?
回复
使用道具
举报
返回列表
高级模式
B
Color
Image
Link
Quote
Code
Smilies
您需要登录后才可以回帖
登录
|
立即注册
本版积分规则
发表回复
回帖后跳转到最后一页
浏览过的版块
AMESim
工程机械
插装阀
快速回复
返回顶部
返回列表