搜索
金币充值液压资料下载官方微信群
查看: 4179|回复: 4

只有一个柱塞的柱塞泵初级仿真

[复制链接]
发表于 2014-5-5 16:43:31 | 显示全部楼层 |阅读模式
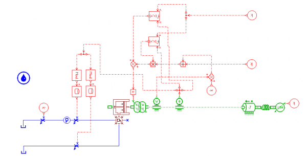
这几天一边看一篇论文一边仿照它做一个仿真,但结果和它差距好大。
截图00.png
 楼主| 发表于 2014-5-5 16:44:37 | 显示全部楼层
主要是不知道为什么在柱塞泵应该排油的时候有一段时间是吸油的。。
回复

使用道具 举报

 楼主| 发表于 2014-5-6 12:14:56 | 显示全部楼层
今天看了一下发现容积元件进口(就是和柱塞腔相连的地方)的流量的吸排关系是正常的,但是容积元件出口处就有问题了,没有排油只有吸油。而且流量莫名其妙的就少了好多,求大神指点。
回复

使用道具 举报

 楼主| 发表于 2014-5-6 12:21:18 | 显示全部楼层
刚刚接触,这是上述模型,求指点。

pum2.rar

335.56 KB, 下载次数: 38

售价: 5 金钱  [记录]

单个柱塞的模型

回复

使用道具 举报

发表于 2017-1-4 19:52:01 | 显示全部楼层
楼主此法让我大开眼界,请教是哪篇文章
回复

使用道具 举报

您需要登录后才可以回帖 登录 | 立即注册

本版积分规则