搜索
汉力达液压金币充值官方微信群液压资料下载
查看: 4352|回复: 9

我刚开始学amesim,做一个液压传动的东西

[复制链接]
发表于 2014-5-11 11:56:07 | 显示全部楼层 |阅读模式
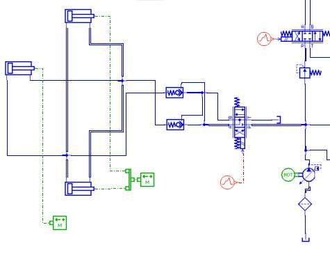
建模之后发现液压缸无法将质量块顶起来,用的变量,流量应该是够的,但是速度提升不上去。有没有高手帮我看看怎么回事?
14LSCW31A@_C{QBM6{_%~X7.jpg
 楼主| 发表于 2014-5-11 11:57:10 | 显示全部楼层
只有左边这一部分,是不是这个回路设计的就不对,那液压缸是并联,想通过不同的负载让他们实现顺序动作
回复

使用道具 举报

发表于 2014-5-12 08:50:13 | 显示全部楼层
既然说到不同负载,负载呢?
回复

使用道具 举报

 楼主| 发表于 2014-5-12 09:29:00 | 显示全部楼层
心蓝 发表于 2014-5-12 08:50
既然说到不同负载,负载呢?

质量块不是负载吗
回复

使用道具 举报

发表于 2014-5-16 13:22:08 | 显示全部楼层
这个你只能再校验下参数是不是符合计算了
回复

使用道具 举报

发表于 2014-5-16 13:22:14 | 显示全部楼层
这个你只能再校验下参数是不是符合计算了
回复

使用道具 举报

 楼主| 发表于 2014-5-18 15:48:15 | 显示全部楼层
心蓝 发表于 2014-5-16 13:22
这个你只能再校验下参数是不是符合计算了

恩恩,我试过了,将仿真时间增大到很大,发现动作规律符合条件了。便成为不知道为什么液压缸速度这么慢了,流量决定速度,这是变量泵,怎么破
回复

使用道具 举报

发表于 2014-5-28 19:58:51 | 显示全部楼层
枫花语 发表于 2014-5-18 15:48
恩恩,我试过了,将仿真时间增大到很大,发现动作规律符合条件了。便成为不知道为什么液压缸速度这么慢了 ...

压力增益不够?
动态不够?响应慢?
先确认一下模型是否正确,然后该改控制参数了
回复

使用道具 举报

发表于 2014-5-31 14:46:02 | 显示全部楼层
枫花语 发表于 2014-5-18 15:48
恩恩,我试过了,将仿真时间增大到很大,发现动作规律符合条件了。便成为不知道为什么液压缸速度这么慢了 ...

我对仿真我是个初学者,但是我做液压系统设计做了有几年了,变量泵的控制方式有很多种,我不知道你这个变量泵的变量方式采用的是那种?恒压的,恒流量、恒功率还是负载敏感的泵?不同类型的变量泵所需要设置的参数是不一样的,你这个仿真是在验证系统是不是正确,首先是不是更应该明白我这个系统自身工作的原理?
回复

使用道具 举报

发表于 2014-7-14 12:08:55 | 显示全部楼层
你的amesim 是什么版本的?
回复

使用道具 举报

您需要登录后才可以回帖 登录 | 立即注册

本版积分规则