搜索
汉力达液压金币充值官方微信群液压资料下载
查看: 4465|回复: 4

AMESim负载的设置

[复制链接]
发表于 2014-5-31 15:49:30 | 显示全部楼层 |阅读模式
本帖最后由 ansolar 于 2014-5-31 18:16 编辑

本人在仿真一个类型挖掘机液压系统,但是不知道负载该如何设置。
已经试过的方法:
1、用信号转变为力的方法,由于我需要添加的负载是个被动的力,这种仿真的力是个主动的力,会使执行元件反向运动(本来应该向下运动,却向上运动了,与实际相违背)
2、使用变刚度弹簧,负载过大,出现的结果和1一样,但是在上行一段时间后还是会下降。
3、使用变阻尼减震器,出来的结果比较好,但是力是渐变的,和我要求的阶跃还是有所出入。不满足要求
希望能有大神来解惑。能详细点最好
 楼主| 发表于 2014-6-1 19:13:51 | 显示全部楼层
没有人吗?自己顶
回复

使用道具 举报

发表于 2014-6-3 08:12:47 | 显示全部楼层
传上原理,分析一下。
回复

使用道具 举报

  • 打卡等级:常驻居民
  • 打卡总天数:365
  • 打卡总奖励:2062
发表于 2014-6-4 09:42:56 | 显示全部楼层
把你的原理图传上来,并说明一下的这个系统原理,再把你的初步仿真方案传上来呗!
回复

使用道具 举报

 楼主| 发表于 2014-6-4 10:27:53 | 显示全部楼层
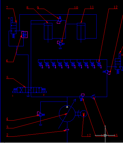
这个系统原理图,其中上面的为两个主液压缸,下面10个小的为辅助定位用的,主要将载荷添加到上面的两个主液压缸中
过程就是:定位,挖掘,复位
QQ截图20140604102820.png
回复

使用道具 举报

您需要登录后才可以回帖 登录 | 立即注册

本版积分规则