搜索
汉力达液压金币充值官方微信群液压资料下载
查看: 4611|回复: 3

高速注塑机简易模型参数调节请教

[复制链接]
发表于 2014-6-14 14:57:26 | 显示全部楼层 |阅读模式
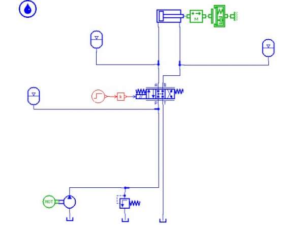
如图为高速注塑机简易模型,采用moog伺服阀

QQ图片20140614145553.jpg

需要达到的要求是压力控制,不要产生过大超调。  并且稳态误差较小,毛刺较小。

1、我自己加的3个蓄能器想进行类似过滤毛刺的作用,以及使其超调下降,但半天不知道怎么做。
      参数有:有gas pressure ,  gas precharge pressure, 蓄能器体积, 以及是否带节流孔(若带的话应当多大)
2、一看原超调600%多,求解调节哪些参数可以使其下降? 是我加的蓄能器太多了吗?。。我怎么调都还至少有300多。。



以下是一些固定参数,没有什么实际作用我还是列出来
电机        额定转速:1460rpm
        排量: 63mL/r
溢流阀        设定压力:21MPa
伺服阀        额定流量:75L/min(该系列最大),压力损失:7MPa
油缸        内径:80mm,柱塞杆:56mm,行程:400mm
质量        200Kg
刚度        42e+9N/m
阻尼        3000
合模装置的刚度,钢材的弹性模量:210GPa 假设模具外形尺寸为0.2m×0.2m×0.2m
对应的刚度:k= F/ΔL=AE/L=(210×0.04)/0.2  GN/m=42×〖10〗^9 N/m
 楼主| 发表于 2014-6-14 14:58:35 | 显示全部楼层
本帖最后由 a88366995 于 2014-6-14 15:01 编辑

而且调节蓄能器有时候还会产生振荡。..后面稳态都打不到,一直在振荡。
更不要说超调了..把仿真的步长变小到0.01或者0.005,就明显发现超调过分了。
阀的内泄漏也可以调节
但阀的内泄漏我只能按照数量级估算
我取的是0.0001L/bar*min
应该不会有什么问题,而且即使加大泄漏也对各种性能没什么影响。。跪了。。
回复

使用道具 举报

  • 打卡等级:初来乍到
  • 打卡总天数:30
  • 打卡总奖励:74
发表于 2014-6-15 18:18:36 | 显示全部楼层
楼主学过闭环控制理论吗?去掉A和B的储能器,增益愈少系统愈稳定。可从增益0.0001V/Bar开始。
回复

使用道具 举报

 楼主| 发表于 2014-6-16 14:42:56 | 显示全部楼层
游勇 发表于 2014-6-15 18:18
楼主学过闭环控制理论吗?去掉A和B的储能器,增益愈少系统愈稳定。可从增益0.0001V/Bar开始。

感谢您的回复
楼主还是本科在读,只学过一点非常基础的知识
我原来是只增加了两个蓄能器的,想通过调节蓄能器增加系统的阻尼比
但效果不明显,超调量仍然未达标才尝试加3个。。。
您的意思是把液压缸边上两个蓄能器给去掉吗?
回复

使用道具 举报

您需要登录后才可以回帖 登录 | 立即注册

本版积分规则