搜索
汉力达液压金币充值官方微信群液压资料下载
查看: 7765|回复: 11

伺服阀与伺服液压缸

  [复制链接]
发表于 2014-7-6 23:22:50 | 显示全部楼层 |阅读模式
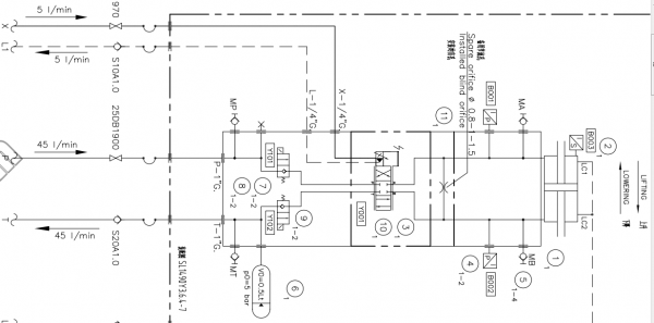
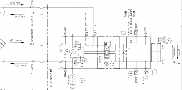
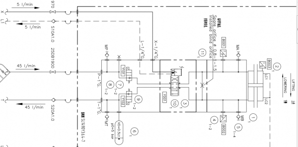
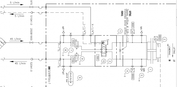
图中的10和液压缸为MOOG伺服阀和伺服液压缸,工作压力为20MPa,振幅为0-20mm,频率为25-250opm,现在出现顶部压力低,且振幅波动厉害,这套装置一个有俩,他们共用一个主油路,但是另一套运行正常,请大师指点是什么原因。有时候还出现跟随报警(也就是按正常该到达的位置没到达,实际与目标值超过1mm时报的警),请各位发表下高见,谢谢!

伺服阀与伺服液压缸

伺服阀与伺服液压缸
  • 打卡等级:伴坛终老
  • 打卡总天数:2522
  • 打卡总奖励:6354
发表于 2014-7-7 10:31:55 | 显示全部楼层
坐等高手解答
回复

使用道具 举报

发表于 2014-7-7 11:51:35 | 显示全部楼层
两套系统的负载不同,其中一套的PID参数有问题,调一下试试。
回复

使用道具 举报

  • 打卡等级:初来乍到
  • 打卡总天数:35
  • 打卡总奖励:123
发表于 2014-7-7 13:35:37 | 显示全部楼层
需要调整控制参数吧
回复

使用道具 举报

 楼主| 发表于 2014-7-7 17:54:12 | 显示全部楼层
ysuzhangwei 发表于 2014-7-7 11:51
两套系统的负载不同,其中一套的PID参数有问题,调一下试试。

负载时一样的
回复

使用道具 举报

发表于 2014-7-7 21:48:56 | 显示全部楼层
不知道两套液压缸是不是作用在同一负载上,如果是分开的,把两台阀换一换,先排除阀的故障,然后往上找。
回复

使用道具 举报

发表于 2014-7-10 12:48:22 | 显示全部楼层
求大神带我进入私服领域!基础的系统经验很多。私服系统。没经验
回复

使用道具 举报

  • 打卡等级:以坛为家
  • 打卡总天数:735
  • 打卡总奖励:2896
发表于 2014-7-31 22:28:04 | 显示全部楼层
一起学一学  
回复

使用道具 举报

  • 打卡等级:即来则安
  • 打卡总天数:207
  • 打卡总奖励:1244
发表于 2014-8-24 12:06:24 | 显示全部楼层
回复

使用道具 举报

  • 打卡等级:无名新人
  • 打卡总天数:2
  • 打卡总奖励:5
发表于 2014-8-24 20:49:48 | 显示全部楼层
把俩伺服发对调一下 看情况有变化吗  不行的在把放大板在对调一下 应该就能发现问题
回复

使用道具 举报

您需要登录后才可以回帖 登录 | 立即注册

本版积分规则