搜索
金币充值液压资料下载官方微信群
查看: 3282|回复: 3

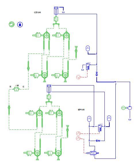
AMEsim原理图仿真出错,请各位帮我找找原因

[复制链接]
发表于 2014-7-23 16:31:07 | 显示全部楼层 |阅读模式
本帖最后由 sanjay 于 2014-7-23 16:35 编辑

压缩文件为AMESim文件,可以直接打开。在运行38%阶段报错,大多在绳索长度,纠结很久,找不出原因,谢谢各位了。

AMEsim原理图仿真出错,请各位帮我找找原因

AMEsim原理图仿真出错,请各位帮我找找原因

zidong_buzhuo.zip

676.03 KB, 下载次数: 14

售价: 5 金钱  [记录]

AMEsim原理图仿真出错,请各位帮我找找原因

  • 打卡等级:常驻居民
  • 打卡总天数:365
  • 打卡总奖励:2062
发表于 2014-7-27 10:32:16 | 显示全部楼层
已经将你的问题和链接发到群里了
回复

使用道具 举报

 楼主| 发表于 2014-8-4 11:45:29 | 显示全部楼层
找到原因了,有没有调试过类似绳索系统的大神,加入了重力模型。
回复

使用道具 举报

 楼主| 发表于 2014-8-4 11:45:50 | 显示全部楼层
如何保持绳索恒张力
回复

使用道具 举报

您需要登录后才可以回帖 登录 | 立即注册

本版积分规则