设为首页
收藏本站
所有帖子
关于我们
联系我们
微信群
开启辅助访问
搜索
搜索
本版
用户
门户
Portal
资讯
液压资讯
观点
观点
产品
液压产品
技术
液压技术
合集
导读
Guide
下载
签到
金币
论坛
BBS
登录
立即注册
腾讯QQ
账号
自动登录
找回密码
密码
登录
立即注册
只需一步,快速开始
好友
动态
收藏
分享
帖子
日志
记录
相册
留言板
勋章
任务
道具
设置
退出
液压圈
»
论坛
›
液压系统
›
AMESim
›
关于amesim的建模的问题,望大神指导
负载敏感资料下载
|
液压培训资料下载
|
液压样本下载
|
AMESim资料下载
|
力士乐资料下载
|
挖掘机资料下载
|
标准资料下载
|
多路阀资料下载
返回列表
查看:
2844
|
回复:
1
关于amesim的建模的问题,望大神指导
[复制链接]
孤宸皓
孤宸皓
当前离线
积分
40
注册时间
2014-5-27
最后登录
1970-1-1
IP卡
狗仔卡
发表于 2014-7-29 12:51:33
来自手机
|
显示全部楼层
|
阅读模式
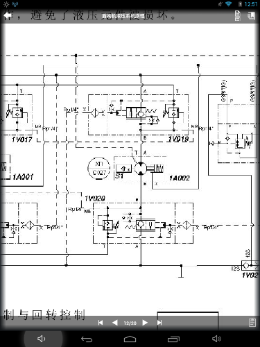
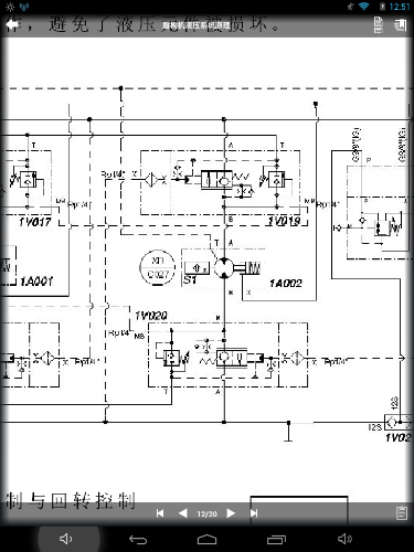
我现在在学习布赫cindy
平衡阀
,里面的先导阀芯是嵌套在主阀芯里面的,控制活塞先顶开先导阀芯最后再顶开主阀芯。请问这个怎么建模?下面是结构图。有大神是否可以根据结构图和符号讲一下原理。我实在搞不懂,当负载增大时,压力是如何反馈的。。。
回复
使用道具
举报
提升卡
置顶卡
变色卡
wo56052
wo56052
当前离线
积分
305
注册时间
2014-7-11
最后登录
1970-1-1
IP卡
狗仔卡
发表于 2014-7-30 08:58:03
|
显示全部楼层
弹簧、质量块、锥阀
回复
使用道具
举报
返回列表
高级模式
B
Color
Image
Link
Quote
Code
Smilies
您需要登录后才可以回帖
登录
|
立即注册
本版积分规则
发表回复
回帖后跳转到最后一页
浏览过的版块
公告区
液压技术
资料下载
液压多路阀
快速回复
返回顶部
返回列表