搜索
汉力达液压金币充值官方微信群液压资料下载
查看: 5105|回复: 5

谁有布赫cindy平衡阀的模型,一起讨论一下

[复制链接]
发表于 2014-7-29 12:56:11 来自手机 | 显示全部楼层 |阅读模式
谁有cindy平衡阀模型,一起讨论一下
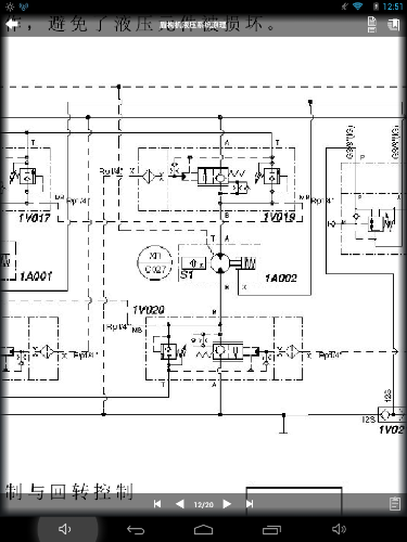
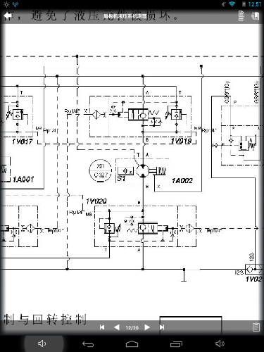
Screenshot_2014-07-29-12-52-00.png
  • 打卡等级:常驻居民
  • 打卡总天数:365
  • 打卡总奖励:2062
发表于 2014-7-29 13:30:41 | 显示全部楼层
群里有位仿真过布赫平衡阀的哥们,你可以问问
回复

使用道具 举报

 楼主| 发表于 2014-7-29 13:34:44 来自手机 | 显示全部楼层
哪个群,我加一下
回复

使用道具 举报

 楼主| 发表于 2014-7-29 13:40:13 来自手机 | 显示全部楼层
醉乐清风 发表于 2014-7-29 13:30
群里有位仿真过布赫平衡阀的哥们,你可以问问

哥们儿,哪个群,我咨询一下

点评

备注:欢迎加入LMS AMESim&Virtual.Lab 295676052和LMS Imagine.lab AMESim 55311539群学习,加一个就可以了,加群验证为“爱液压论坛”。  详情 回复 发表于 2014-7-29 13:53
回复

使用道具 举报

  • 打卡等级:常驻居民
  • 打卡总天数:365
  • 打卡总奖励:2062
发表于 2014-7-29 13:53:20 | 显示全部楼层
孤宸皓 发表于 2014-7-29 13:40
哥们儿,哪个群,我咨询一下

备注:欢迎加入LMS AMESim&Virtual.Lab 295676052和LMS Imagine.lab AMESim 55311539群学习,加一个就可以了,加群验证为“液压圈”。
回复

使用道具 举报

发表于 2014-7-29 20:22:14 | 显示全部楼层
平衡阀仿真很难。工况复杂!
回复

使用道具 举报

您需要登录后才可以回帖 登录 | 立即注册

本版积分规则