搜索
汉力达液压金币充值官方微信群液压资料下载
查看: 10863|回复: 9

amesim元件仿真-调速阀

[复制链接]
  • 打卡等级:偶尔看看
  • 打卡总天数:84
  • 打卡总奖励:373
发表于 2014-11-28 23:11:50 | 显示全部楼层 |阅读模式
有没有大神给提供一下调速阀的元件仿真模型啊。

amesim元件仿真-调速阀

amesim元件仿真-调速阀

  • 打卡等级:偶尔看看
  • 打卡总天数:84
  • 打卡总奖励:373
 楼主| 发表于 2014-11-28 23:12:43 | 显示全部楼层
主要是节流阀不会,减压阀貌似教程里有
回复

使用道具 举报

  • 打卡等级:偶尔看看
  • 打卡总天数:84
  • 打卡总奖励:373
 楼主| 发表于 2014-11-28 23:14:43 | 显示全部楼层
有人会的话,加我QQ1084743973,指导一下啊
回复

使用道具 举报

发表于 2014-11-30 10:41:39 | 显示全部楼层
学习,找到了发我一份,445625885@qq.com
回复

使用道具 举报

发表于 2014-12-9 15:44:30 | 显示全部楼层
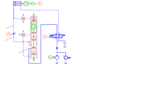
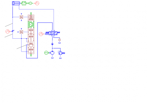
利用HCD元件库构建出的调速阀的模型如图3所示。调速阀的尺寸参数设定为:k=3N/mm,                              =78.5N,m=0.03kg, =10mm, =5mm, =10mm,其中:k为弹簧刚度; 为弹簧预紧力,m为阀芯质量, , , 分别为阀芯两端、阀芯、阀杆的直径。

节流阀很简单,用系统自带的节流阀元件即可。

做仿真首先要了解原理,先画出详尽的液压原理图,再做仿真模型会简单很多。

未命名.PNG
回复

使用道具 举报

发表于 2015-1-26 12:47:03 | 显示全部楼层
zhengyi2010 发表于 2014-12-9 15:44
利用HCD元件库构建出的调速阀的模型如图3所示。调速阀的尺寸参数设定为:k=3N/mm,                        ...

前辈您好,我也想仿真一个调速阀,但是定差减压阀那一块搞不定,仿出来就是一般的减压阀而不是定差减压阀,看了您的回帖,领略了一些,但是结构上还是有点疑惑,您能把定差减压阀那一块的尺寸说的更清楚些不?
回复

使用道具 举报

  • 打卡等级:常驻居民
  • 打卡总天数:365
  • 打卡总奖励:2062
发表于 2015-1-27 18:10:07 | 显示全部楼层
论坛里机械讨论该模型吧!不错的阀,有价值
回复

使用道具 举报

发表于 2015-1-28 20:41:50 | 显示全部楼层
你好,这种调速阀,是怎么控制的
回复

使用道具 举报

  • 打卡等级:偶尔看看
  • 打卡总天数:84
  • 打卡总奖励:373
 楼主| 发表于 2015-4-11 10:32:23 | 显示全部楼层
能用hcd库,搭建出节流阀吗?对这个很感兴趣。自己搭了一个,错的一塌糊涂{:7_274:}
回复

使用道具 举报

  • 打卡等级:偶尔看看
  • 打卡总天数:84
  • 打卡总奖励:373
 楼主| 发表于 2015-4-13 11:25:13 | 显示全部楼层
lgz2868 发表于 2015-1-28 20:41
你好,这种调速阀,是怎么控制的

控制?什么意思
回复

使用道具 举报

您需要登录后才可以回帖 登录 | 立即注册

本版积分规则