搜索
汉力达液压金币充值官方微信群液压资料下载
查看: 10515|回复: 9

AMESIM 恒压变量泵

    [复制链接]
  • 打卡等级:无名新人
  • 打卡总天数:2
  • 打卡总奖励:15
发表于 2015-1-27 11:25:01 | 显示全部楼层 |阅读模式
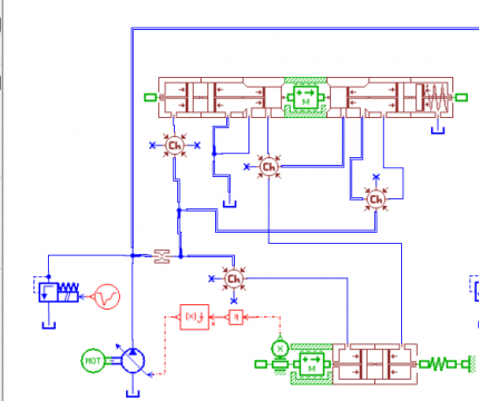
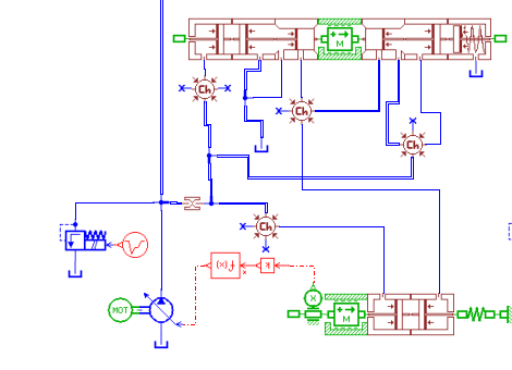
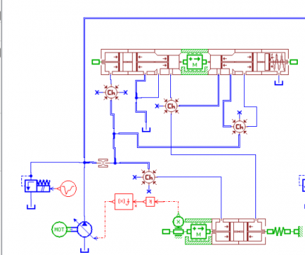
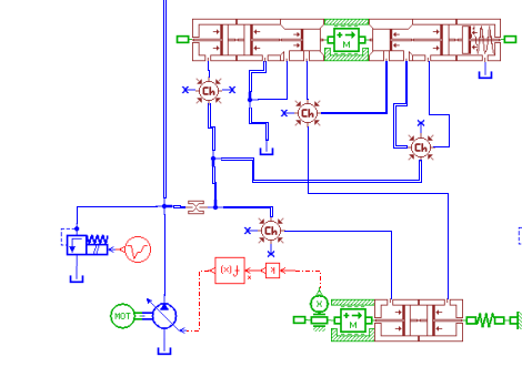
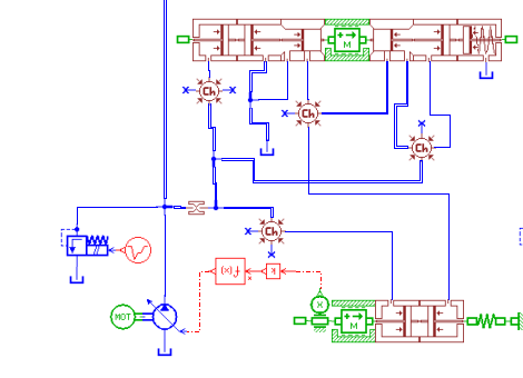
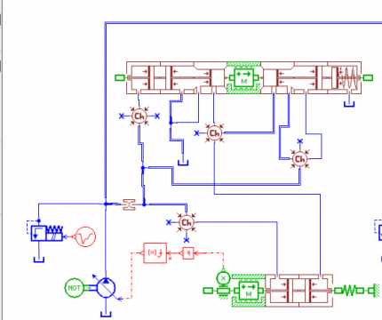
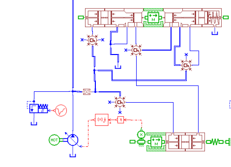
恒压变量柱塞AMESim仿真,保持泵的出口压力恒定,怎样设定恒压阀的压力,是调节恒压阀弹簧的预紧力吗?

AMESIM 恒压变量泵

AMESIM 恒压变量泵

点评

调紧手柄  发表于 2015-2-2 18:50
  • 打卡等级:常驻居民
  • 打卡总天数:365
  • 打卡总奖励:2062
发表于 2015-1-27 18:08:36 | 显示全部楼层
截止压力的话就是弹簧来设置
回复

使用道具 举报

发表于 2015-3-14 11:25:23 | 显示全部楼层
是的,,通过调节弹簧的力
回复

使用道具 举报

发表于 2015-3-30 13:23:22 | 显示全部楼层
减压阀阀芯两侧,一侧接入泵出口压力,一侧为弹簧力;当泵出口压力小时,无法克服弹簧力,泵以最大排量工作;当泵出口压力足够大,即能够克服弹簧力后,泵开始进行变量(变量油缸动作),达到平衡,最终的结果是泵出口压力保持恒定;若负载继续增大,但是由于减压阀的作用,泵向小排量调节,调节的结果就是液压力基本保持恒定,从而负载也不变;考虑极端情况,将泵的出口堵住,理论上泵出口载荷无限大,但是由于减压阀的作用,变量油缸将泵排量降至最小,泵出口流量为零,泵出口维持高压,此时为保压状态,也就是所谓的压力切断。
另外,提示一下,实际上,泵的压力补偿器、流量补偿器等元件都是一种“计算机”,具体来说,阀芯感受液压力及弹簧力并且保持力的平衡,物理上的计算机而已。
希望能帮到你。
回复

使用道具 举报

  • 打卡等级:无名新人
  • 打卡总天数:2
  • 打卡总奖励:15
 楼主| 发表于 2015-3-31 10:28:34 | 显示全部楼层
暖风 发表于 2015-3-30 13:23
减压阀阀芯两侧,一侧接入泵出口压力,一侧为弹簧力;当泵出口压力小时,无法克服弹簧力,泵以最大排量工作 ...

谢谢!
回复

使用道具 举报

发表于 2015-4-7 20:06:19 | 显示全部楼层
楼主你实现恒压泵的恒压了吗?能不能教一教参数设置?
回复

使用道具 举报

  • 打卡等级:无名新人
  • 打卡总天数:2
  • 打卡总奖励:15
 楼主| 发表于 2015-5-12 20:10:13 | 显示全部楼层
xiaoxu 发表于 2015-4-7 20:06
楼主你实现恒压泵的恒压了吗?能不能教一教参数设置?

你好,这段时间一直没有上过论坛,不好意思。我是先大概计算了一下,一直调整弹簧的预紧力,π/4(D×D-d×d)×P(压力)=弹簧力,利用的这个关系式。不停地调整D和d。希望能帮到你。
QQ图片20150512200905.png
回复

使用道具 举报

发表于 2015-7-19 17:58:59 | 显示全部楼层
您好,我是个初学者,请问这个模型里的K和f(x)如何设置的呀?
回复

使用道具 举报

发表于 2015-10-17 14:27:51 | 显示全部楼层
请问这个模型里的K和f(x)如何设置的呀?
-
回复

使用道具 举报

您需要登录后才可以回帖 登录 | 立即注册

本版积分规则