搜索
金币充值液压资料下载官方微信群
查看: 10635|回复: 20

系统压力掉的很快

  [复制链接]
  • 打卡等级:无名新人
  • 打卡总天数:29
  • 打卡总奖励:218
发表于 2015-2-6 14:18:15 | 显示全部楼层 |阅读模式
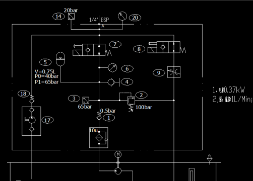
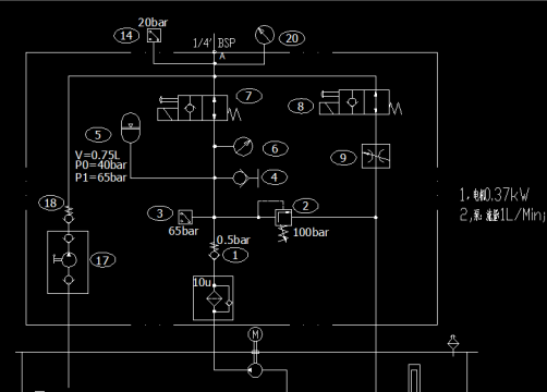
各位大神好,系统如图,2个电磁阀得电,启动,当压力达到65bar后停止电机,然后瞬间压力掉到59bar的样子,这掉的是不是太快了。请大神帮忙分析下,不胜感激。谢谢!

系统压力掉的很快

系统压力掉的很快
  • 打卡等级:以坛为家
  • 打卡总天数:776
  • 打卡总奖励:3041
发表于 2015-2-6 15:01:49 | 显示全部楼层
如果各元件内漏乎略不计,那有没有可能是泵的压力脉动太大?当脉动的峰值达65bar时(已经触发压力继电器),而实际平均压力只有60左右……
回复

使用道具 举报

发表于 2015-2-6 15:47:02 | 显示全部楼层
脉动可能性比较大
回复

使用道具 举报

  • 打卡等级:无名新人
  • 打卡总天数:29
  • 打卡总奖励:218
 楼主| 发表于 2015-2-6 16:03:44 | 显示全部楼层
x199 发表于 2015-2-6 15:01
如果各元件内漏乎略不计,那有没有可能是泵的压力脉动太大?当脉动的峰值达65bar时(已经触发压力继电器) ...

给蓄能器补一下油的话,保的就会好不少
回复

使用道具 举报

  • 打卡等级:初来乍到
  • 打卡总天数:44
  • 打卡总奖励:323
发表于 2015-2-6 18:48:10 | 显示全部楼层
溢流阀有重大嫌疑。
回复

使用道具 举报

  • 打卡等级:无名新人
  • 打卡总天数:29
  • 打卡总奖励:218
 楼主| 发表于 2015-2-6 20:12:55 | 显示全部楼层
cqzyouxiang 发表于 2015-2-6 18:48
溢流阀有重大嫌疑。

泄露是么
回复

使用道具 举报

  • 打卡等级:初来乍到
  • 打卡总天数:44
  • 打卡总奖励:323
发表于 2015-2-6 20:48:55 | 显示全部楼层
是。
回复

使用道具 举报

  • 打卡等级:无名新人
  • 打卡总天数:8
  • 打卡总奖励:67
发表于 2015-2-6 21:05:04 | 显示全部楼层
只是下降到这一个值后就不下降了吗?如果这样的话,应该不是阀7和蓄能器的问题;如果两个电磁阀一直都通电,并且是在系统压力已经平稳之后才停止电机的话,我觉得问题出在你的液压泵出口上, 这里有两个单向阀,由于泵出口的压力不是瞬间降下来的,所以两个单向阀应该没有马上关死,这样就有掌上掌上少量液压油回流进入液压泵。
回复

使用道具 举报

  • 打卡等级:初来乍到
  • 打卡总天数:44
  • 打卡总奖励:323
发表于 2015-2-6 22:05:47 | 显示全部楼层
     忽略了负载。你究竟是什么负载,是重力负载,或非。如是重力负载,就不考虑。否者就是负载原因。负载惯性位移→容积↑→压力↓。
回复

使用道具 举报

发表于 2015-2-6 22:20:51 | 显示全部楼层
cqzyouxiang 发表于 2015-2-6 22:05
忽略了负载。你究竟是什么负载,是重力负载,或非。如是重力负载,就不考虑。否者就是负载原因。负载 ...

他这种情况,电磁阀得到,只是给蓄能器充液。。。
回复

使用道具 举报

您需要登录后才可以回帖 登录 | 立即注册

本版积分规则