搜索
汉力达液压金币充值官方微信群液压资料下载
查看: 23198|回复: 12

[混凝土机械] 力士乐A4VG搭配恒功率阀,看不懂原理图,求高手指点

  [复制链接]
  • 打卡等级:常驻居民
  • 打卡总天数:454
  • 打卡总奖励:1957
发表于 2015-2-21 13:20:44 | 显示全部楼层 |阅读模式
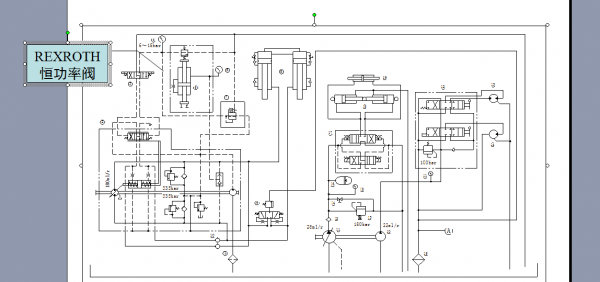
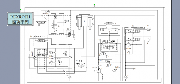
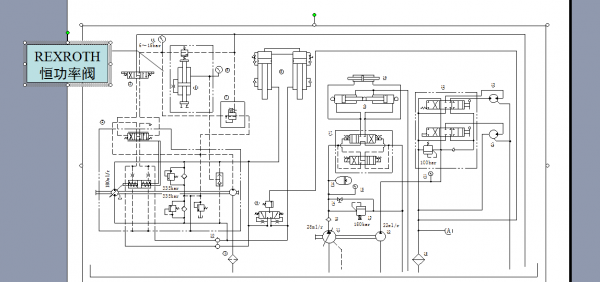
力士乐A4VG搭配恒功率阀,看不懂原理图,求高手指点

A4VG

A4VG

液压图

液压图
  • 打卡等级:常驻居民
  • 打卡总天数:437
  • 打卡总奖励:2200
发表于 2015-2-21 19:07:35 | 显示全部楼层
力士乐A4VG闭式泵的专用恒功率阀,当主系统工作压力达调压弹簧时,恒功率阀芯移动使溢流阀压力降低,而从使控制油压下底,使排量减少,达到压力与流量乘积不变
回复

使用道具 举报

  • 打卡等级:常驻居民
  • 打卡总天数:437
  • 打卡总奖励:2200
发表于 2015-2-21 19:09:51 | 显示全部楼层
那个阀很贵,我手里有,底价处理,这个阀不是单独用在泵车,凡是用这种泵的工程机械都用
回复

使用道具 举报

  • 打卡等级:常驻居民
  • 打卡总天数:454
  • 打卡总奖励:1957
 楼主| 发表于 2015-2-24 10:05:52 | 显示全部楼层
海盗旗 发表于 2015-2-21 19:09
那个阀很贵,我手里有,底价处理,这个阀不是单独用在泵车,凡是用这种泵的工程机械都用

有这方面的资料吗?小弟不胜感激
回复

使用道具 举报

  • 打卡等级:常驻居民
  • 打卡总天数:437
  • 打卡总奖励:2200
发表于 2015-2-24 10:14:05 | 显示全部楼层
这个阀资料真没有,闭式泵专用,尤其是力士乐的,技术基本不外传,
回复

使用道具 举报

  • 打卡等级:初来乍到
  • 打卡总天数:30
  • 打卡总奖励:74
发表于 2015-2-24 12:05:52 | 显示全部楼层
可能是这阀。
re95514_1999-09 Power Valve LA.pdf (161.26 KB, 下载次数: 341, 售价: 5 金钱)
回复

使用道具 举报

  • 打卡等级:常驻居民
  • 打卡总天数:437
  • 打卡总奖励:2200
发表于 2015-2-24 19:08:40 | 显示全部楼层
游勇 发表于 2015-2-24 12:05
可能是这阀。

朋友,您在哪找的资料
回复

使用道具 举报

  • 打卡等级:初来乍到
  • 打卡总天数:30
  • 打卡总奖励:74
发表于 2015-2-24 19:28:54 | 显示全部楼层
网上用"LA power valve"找出来的。
回复

使用道具 举报

  • 打卡等级:常驻居民
  • 打卡总天数:437
  • 打卡总奖励:2200
发表于 2015-2-25 15:55:07 | 显示全部楼层
你好管理员,我的金钱95,为什么下裁不了资料,每天下裁一个以后,显示金钱—1,怎么回事,帮忙解决一下
回复

使用道具 举报

发表于 2015-3-2 15:06:25 | 显示全部楼层
不错不错不错不错不错不错不错不错

回复

使用道具 举报

您需要登录后才可以回帖 登录 | 立即注册

本版积分规则