搜索
汉力达液压金币充值官方微信群液压资料下载
查看: 4362|回复: 5

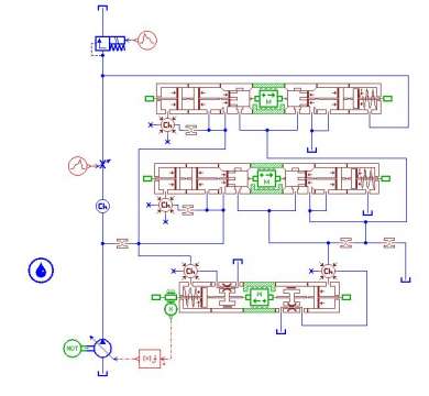
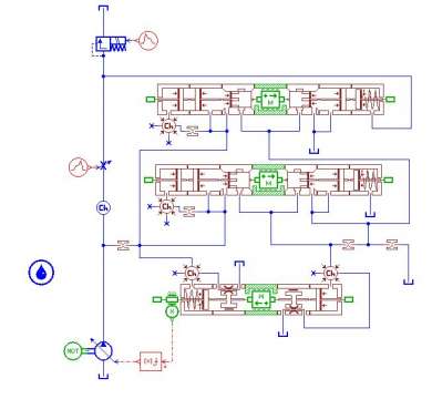
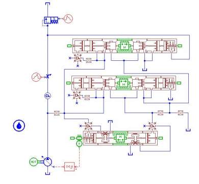
请大神赐教,急!

[复制链接]
  • 打卡等级:无名新人
  • 打卡总天数:1
  • 打卡总奖励:4
发表于 2015-3-22 21:46:04 | 显示全部楼层 |阅读模式
请大神赐教,急!

请大神赐教,急!

请大神赐教,急!

请大神赐教,急!

请大神赐教,急!
  • 打卡等级:即来则安
  • 打卡总天数:250
  • 打卡总奖励:1426
发表于 2015-3-22 22:12:21 | 显示全部楼层
可能在显示范围外有根线没联,估计是之前删原件时留下的。百度一下有没有啥清楚坏线的快捷键
回复

使用道具 举报

发表于 2015-3-23 14:16:12 | 显示全部楼层
在Edit选项里面有一个delet loose lines,把这些线删除后再重新连接
回复

使用道具 举报

  • 打卡等级:无名新人
  • 打卡总天数:1
  • 打卡总奖励:4
 楼主| 发表于 2015-3-24 19:14:33 | 显示全部楼层
yaoyeming 发表于 2015-3-22 22:12
可能在显示范围外有根线没联,估计是之前删原件时留下的。百度一下有没有啥清楚坏线的快捷键

我新建了一个窗口,把模型拷贝进去,结果就OK了
回复

使用道具 举报

  • 打卡等级:无名新人
  • 打卡总天数:1
  • 打卡总奖励:4
 楼主| 发表于 2015-3-24 19:15:24 | 显示全部楼层
chenyueyun 发表于 2015-3-23 14:16
在Edit选项里面有一个delet loose lines,把这些线删除后再重新连接

这种方法还没试过,我新建了一个窗口,把模型拷贝进去,结果就OK了,下次试试这种方法,谢谢!
回复

使用道具 举报

  • 打卡等级:无名新人
  • 打卡总天数:4
  • 打卡总奖励:31
发表于 2015-3-25 20:38:24 | 显示全部楼层
我用的是13的,有时候在模型上修改保存后就会出现“已保存变量数量发生改变”,无法进行仿真计算了,最后也是新建一个文件,把全部模型复制过去再运行就不报故障了,应该跟你的差不多吧
回复

使用道具 举报

您需要登录后才可以回帖 登录 | 立即注册

本版积分规则