搜索
汉力达液压金币充值官方微信群液压资料下载
查看: 5307|回复: 3

AMESim-dSPACE实时仿真流程说明

  [复制链接]
发表于 2015-3-26 19:29:37 | 显示全部楼层 |阅读模式
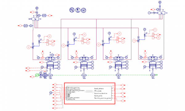
AMESim-dSPACE实时仿真流程说明

AMESim-dSPACE实时仿真流程说明

AMESim-dSPACE实时仿真流程说明

AMESim-dSPACE实时仿真流程说明

AMESim-dSPACE实时仿真流程说明

AMESim-dSPACE实时仿真流程说明.pdf

1.3 MB, 下载次数: 176

售价: 5 金钱  [记录]

AMESim-dSPACE实时仿真流程说明

  • 打卡等级:常驻居民
  • 打卡总天数:382
  • 打卡总奖励:1989
发表于 2015-3-27 10:40:41 | 显示全部楼层
看看
回复

使用道具 举报

发表于 2015-4-1 11:11:33 | 显示全部楼层
谢谢,正在学习···
回复

使用道具 举报

发表于 2015-4-23 19:09:01 | 显示全部楼层
谢谢楼主分享,以后一定用得到的
回复

使用道具 举报

您需要登录后才可以回帖 登录 | 立即注册

本版积分规则