搜索
汉力达液压金币充值官方微信群液压资料下载
查看: 3327|回复: 0

求助 电机 仿真问题【内附文件】

[复制链接]
发表于 2015-4-8 18:27:21 | 显示全部楼层 |阅读模式
恳请各位老师帮忙看一下我的这个仿真文件
  file:///C:\Users\Administrator\Documents\Tencent Files\459929967\Image\C2C\(_(Y7_TEDOLAV$MRC04B6(W.png
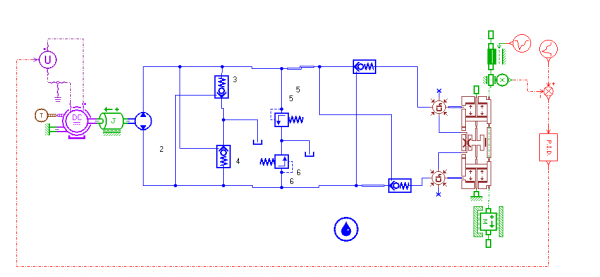
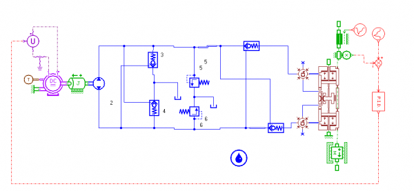
如图所示这是一个位移反馈控制电机的模型(自己做的,有问题还请赐教),采用直驱的方案。
        我在仿真之中发现当PID输出的电压为200V的时候,电机转速居然接近为0 ,我是理解不了,而在AMESim的DEMO 之中,
     我也发现了 交流电机 的转速 跟 频率 也不成 正比 ,这是为什么呢 ? 希望有老师能指点一下,拯救一下我的这个模型
文件下载网盘 http://pan.baidu.com/s/1qW8z4gk

求助 电机 仿真问题【内附文件】

求助 电机 仿真问题【内附文件】
您需要登录后才可以回帖 登录 | 立即注册

本版积分规则