设为首页
收藏本站
所有帖子
关于我们
联系我们
微信群
开启辅助访问
搜索
搜索
本版
用户
门户
Portal
资讯
液压资讯
观点
观点
产品
液压产品
技术
液压技术
合集
导读
Guide
下载
签到
金币
论坛
BBS
登录
立即注册
腾讯QQ
账号
自动登录
找回密码
密码
登录
立即注册
只需一步,快速开始
好友
动态
收藏
分享
帖子
日志
记录
相册
留言板
勋章
任务
道具
设置
退出
液压圈
»
论坛
›
液压元件
›
液压电磁阀
›
关于基于AMESIM建立比例调速阀仿真模型的问题,求大神指 ...
负载敏感资料下载
|
液压培训资料下载
|
液压样本下载
|
AMESim资料下载
|
力士乐资料下载
|
挖掘机资料下载
|
标准资料下载
|
多路阀资料下载
返回列表
查看:
4028
|
回复:
1
关于基于AMESIM建立比例调速阀仿真模型的问题,求大神指导
[复制链接]
rugirde
rugirde
当前离线
积分
16
注册时间
2015-3-25
最后登录
1970-1-1
IP卡
狗仔卡
发表于 2015-4-22 20:36:04
|
显示全部楼层
|
阅读模式
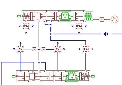
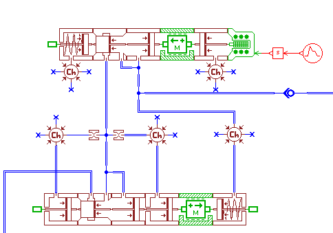
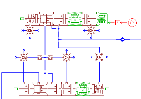
我在做关于比例调速阀的课题,根据比例调速阀用HCD建立了比例调速阀的
AMESim
模型,但是仿真的结果却跟理想的曲线对不上,请大神指导究竟是怎么回事?是模型建错了还是具体参数的问题?
仿真模型
关于基于AMESIM建立比例调速阀仿真模型的问题,求大神指导
相关帖子
.
(有偿)动车组运行仿真模型
.
有偿求离合器液压仿真模型
.
大神们谁有A11VO LRDS泵的仿真模型
.
求大神 谁有力士乐M4M6多路阀仿真模型
.
Amesim叶片泵或者叶片马达仿真模型
.
哪位大神有离心水泵AMESim仿真模型啊?
.
急用,谢谢啦!
.
求AMESim仿真模型
.
有没有大神有混合动力液压挖掘机的仿真模型,或者能指导下小弟
.
电控喷油器的仿真模型
回复
使用道具
举报
提升卡
置顶卡
变色卡
hlwa_ok
hlwa_ok
当前离线
积分
15
注册时间
2015-4-22
最后登录
1970-1-1
IP卡
狗仔卡
打卡等级:无名新人
打卡总天数:11
打卡总奖励:52
发表于 2015-4-24 22:35:09
|
显示全部楼层
关键是阀组件的参数,你的参数是怎么设置的呢。
如果你很清楚你要建的阀的结构尺寸等参数可以直接设置;
如果未知,直接把性能曲线写成amesim可以读取的文件。
回复
使用道具
举报
返回列表
高级模式
B
Color
Image
Link
Quote
Code
Smilies
您需要登录后才可以回帖
登录
|
立即注册
本版积分规则
发表回复
回帖后跳转到最后一页
浏览过的版块
液压泵马达
快速回复
返回顶部
返回列表