设为首页
收藏本站
所有帖子
关于我们
联系我们
微信群
开启辅助访问
搜索
搜索
本版
用户
门户
Portal
资讯
液压资讯
观点
观点
产品
液压产品
技术
液压技术
合集
导读
Guide
下载
签到
金币
论坛
BBS
登录
立即注册
腾讯QQ
账号
自动登录
找回密码
密码
登录
立即注册
只需一步,快速开始
好友
动态
收藏
分享
帖子
日志
记录
相册
留言板
勋章
任务
道具
设置
退出
液压圈
»
论坛
›
液压元件
›
液压泵马达
›
恒功率变量泵比恒压变量泵有什么优点
负载敏感资料下载
|
液压培训资料下载
|
液压样本下载
|
AMESim资料下载
|
力士乐资料下载
|
挖掘机资料下载
|
标准资料下载
|
多路阀资料下载
返回列表
查看:
3711
|
回复:
1
恒功率变量泵比恒压变量泵有什么优点
[复制链接]
davyhero4
davyhero4
当前离线
积分
137
注册时间
2010-10-28
最后登录
1970-1-1
IP卡
狗仔卡
打卡等级:无名新人
打卡总天数:9
打卡总奖励:70
发表于 2015-4-29 09:37:02
|
显示全部楼层
|
阅读模式
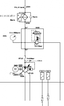
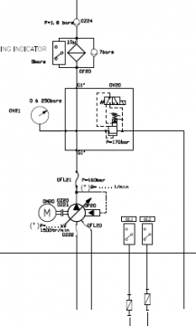
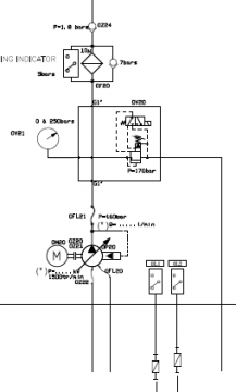
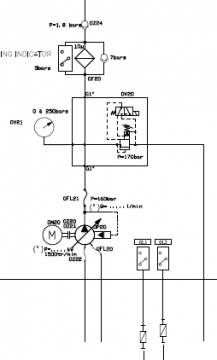
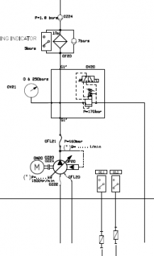
请问大侠们:
我们现在知道恒功率变量
泵
比恒压变量泵除了内部结构的不同外,在使用上面
有的场合,用恒压变量泵或者恒功率变量泵都可以,它们之间有什么区别,有点疑惑,
如图使用的泵是恒功率变量泵,和使用恒压变量泵有什么区别,求大侠赐教
恒功率变量泵比恒压变量泵有什么优点
恒功率变量泵比恒压变量泵有什么优点
回复
使用道具
举报
提升卡
置顶卡
变色卡
静静等待
静静等待
当前离线
积分
513
注册时间
2012-3-13
最后登录
1970-1-1
IP卡
狗仔卡
发表于 2015-4-29 11:09:27
|
显示全部楼层
恒功率变量泵主要应用在系统交变载荷或者说功率变化范围较大胡场合,而同时原动机又不能提供足够大的液压功率。实际上在工程机械等场合由于角功率出现的情况很少所以往往选的发动机不会那么大,这时候就需要利用恒功率泵来确保不会超功率熄火
回复
使用道具
举报
返回列表
高级模式
B
Color
Image
Link
Quote
Code
Smilies
您需要登录后才可以回帖
登录
|
立即注册
本版积分规则
发表回复
回帖后跳转到最后一页
浏览过的版块
插装阀
液压技术
AMESim
液压电磁阀
企业名录
故障诊断
资料下载
快速回复
返回顶部
返回列表