搜索
金币充值液压资料下载官方微信群
查看: 10361|回复: 14

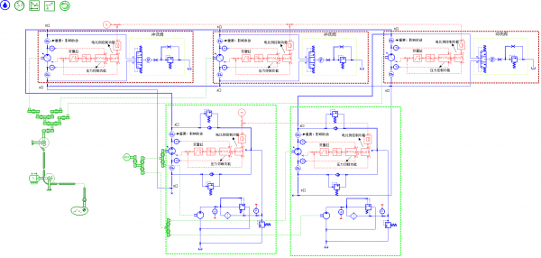
(系统级)闭式系统模型(双泵三马达)

    [复制链接]
  • 打卡等级:偶尔看看
  • 打卡总天数:84
  • 打卡总奖励:536
发表于 2015-5-8 21:44:06 | 显示全部楼层 |阅读模式
系统级的电控变排量A4VG(带压力切断)+压力控制变量马达A6VM


(系统级)闭式系统模型(双泵三马达)

(系统级)闭式系统模型(双泵三马达)
  • 打卡等级:偶尔看看
  • 打卡总天数:84
  • 打卡总奖励:536
 楼主| 发表于 2015-5-8 21:46:36 | 显示全部楼层
附件漏掉了

close_loop_system.part01.rar

1.43 MB, 下载次数: 283

售价: 5 金钱  [记录]

close_loop_system.part02.rar

870.34 KB, 下载次数: 243

售价: 5 金钱  [记录]

回复

使用道具 举报

  • 打卡等级:常驻居民
  • 打卡总天数:365
  • 打卡总奖励:2062
发表于 2015-5-9 08:07:14 | 显示全部楼层
优秀,这绝对牛,楼主辛苦了
回复

使用道具 举报

发表于 2015-5-9 13:12:16 | 显示全部楼层
暂未下载模型,但是从图片就能看出楼主做的很好。
楼主很有心,很仔细。
回复

使用道具 举报

  • 打卡等级:常驻居民
  • 打卡总天数:382
  • 打卡总奖励:1989
发表于 2015-5-9 15:34:10 | 显示全部楼层
打不开?
回复

使用道具 举报

  • 打卡等级:偶尔看看
  • 打卡总天数:84
  • 打卡总奖励:536
 楼主| 发表于 2015-5-9 16:17:26 | 显示全部楼层

R14的版本
回复

使用道具 举报

  • 打卡等级:偶尔看看
  • 打卡总天数:99
  • 打卡总奖励:674
发表于 2015-5-9 17:33:18 | 显示全部楼层
软件版本和使用方法
回复

使用道具 举报

  • 打卡等级:常驻居民
  • 打卡总天数:382
  • 打卡总奖励:1989
发表于 2015-5-9 19:13:11 | 显示全部楼层

哦,我的版本低
回复

使用道具 举报

  • 打卡等级:以坛为家
  • 打卡总天数:745
  • 打卡总奖励:3362
发表于 2015-5-9 21:35:13 | 显示全部楼层
很好的资料
回复

使用道具 举报

  • 打卡等级:偶尔看看
  • 打卡总天数:99
  • 打卡总奖励:105
发表于 2015-5-12 15:37:56 | 显示全部楼层
真牛逼
回复

使用道具 举报

您需要登录后才可以回帖 登录 | 立即注册

本版积分规则