- 积分
 - 8
 
 
- 注册时间
 - 2015-5-22
  
- 最后登录
 - 1970-1-1
  
 
 
 
 
 | 
 
 
 楼主 |
发表于 2015-5-25 10:19:37
|
显示全部楼层
 
 
 
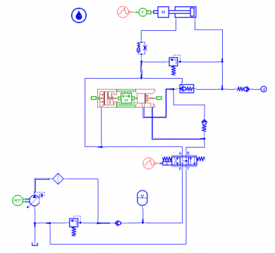
我这按照论文,给有些元件赋值了一下,液压泵额定转速4000,名义流量12L/min,额定压力15.2MPa。 
蓄压器初始压力15.2MPa,预设气体压力11.8MPa,容积1L,入口孔径12mm,流量系数0.7. 
三位四通电磁比例阀,各段流量50L/min,相应各段压降0.25MPa。 
液压缸活塞直径65mm,杆径35mm,行程0.554m.死区1容积76.3cm3,死区2容积63.4cm3,运动部件2.8kg |   
 
  
 |