搜索
金币充值液压资料下载官方微信群
查看: 5522|回复: 6

求助,大家帮忙看下这个增压器的模型建立的对吗

[复制链接]
  • 打卡等级:无名新人
  • 打卡总天数:1
  • 打卡总奖励:8
发表于 2015-5-26 11:09:51 | 显示全部楼层 |阅读模式
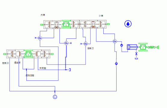
这个模型对吗?

求助,大家帮忙看下这个增压器的模型建立的对吗

求助,大家帮忙看下这个增压器的模型建立的对吗

求助,大家帮忙看下这个增压器的模型建立的对吗

求助,大家帮忙看下这个增压器的模型建立的对吗

  • 打卡等级:无名新人
  • 打卡总天数:1
  • 打卡总奖励:8
 楼主| 发表于 2015-5-26 11:10:47 | 显示全部楼层
这个模型中省略了液控单向阀
回复

使用道具 举报

  • 打卡等级:无名新人
  • 打卡总天数:5
  • 打卡总奖励:21
发表于 2015-5-26 16:21:20 | 显示全部楼层
参考一个,没你搞的那么复杂,需要增压的找我。

回复

使用道具 举报

  • 打卡等级:无名新人
  • 打卡总天数:1
  • 打卡总奖励:8
 楼主| 发表于 2015-5-27 17:36:16 | 显示全部楼层
hwb976818 发表于 2015-5-26 16:21
参考一个,没你搞的那么复杂,需要增压的找我。

我的和你的是差不多的,只是我的不用电磁阀,而是用液动阀自动换向的。
回复

使用道具 举报

  • 打卡等级:无名新人
  • 打卡总天数:1
  • 打卡总奖励:8
 楼主| 发表于 2015-5-27 17:38:33 | 显示全部楼层
hwb976818 发表于 2015-5-26 16:21
参考一个,没你搞的那么复杂,需要增压的找我。

另外,你的中间腔的液体怎么排出?
回复

使用道具 举报

  • 打卡等级:无名新人
  • 打卡总天数:5
  • 打卡总奖励:21
发表于 2015-5-28 14:37:52 | 显示全部楼层
中间腔是没有油液的
回复

使用道具 举报

  • 打卡等级:无名新人
  • 打卡总天数:5
  • 打卡总奖励:21
发表于 2015-5-28 14:40:04 | 显示全部楼层
增压换向是不需要电磁换向阀的,泄压时才会用到电磁换向阀!
回复

使用道具 举报

您需要登录后才可以回帖 登录 | 立即注册

本版积分规则