设为首页
收藏本站
所有帖子
关于我们
联系我们
微信群
开启辅助访问
搜索
搜索
本版
用户
门户
Portal
资讯
液压资讯
观点
观点
产品
液压产品
技术
液压技术
合集
导读
Guide
下载
签到
金币
论坛
BBS
登录
立即注册
腾讯QQ
账号
自动登录
找回密码
密码
登录
立即注册
只需一步,快速开始
好友
动态
收藏
分享
帖子
日志
记录
相册
留言板
勋章
任务
道具
设置
退出
液压圈
»
论坛
›
液压系统
›
AMESim
›
如何通过比较两个数值差去控制恒压泵的开口大小 ...
负载敏感资料下载
|
液压培训资料下载
|
液压样本下载
|
AMESim资料下载
|
力士乐资料下载
|
挖掘机资料下载
|
标准资料下载
|
多路阀资料下载
返回列表
查看:
3786
|
回复:
1
如何通过比较两个数值差去控制恒压泵的开口大小
[复制链接]
kiddliu5
kiddliu5
当前离线
积分
9
注册时间
2015-3-2
最后登录
1970-1-1
IP卡
狗仔卡
发表于 2015-5-27 04:35:33
|
显示全部楼层
|
阅读模式
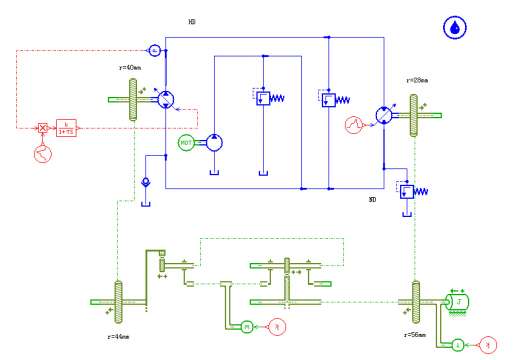
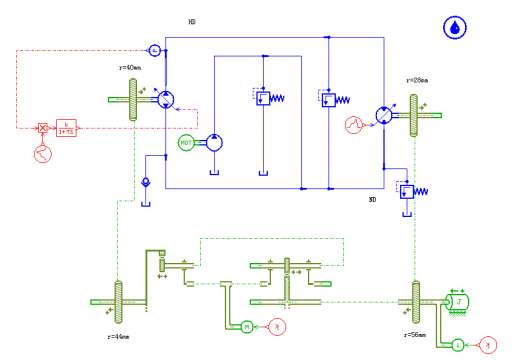
模型如图所示,
泵
先开始能以0.5的开口工作5秒,5秒以后不断检测液压回路中的油压,如果低于设定的油压,信号控制泵从0.5一直线性开启到最大为0,期间如果油压开始大于设定的压力,泵又能从达到的值线性减小到最小为0.请哪位大神赐教,并给出参数设置,不胜感激。有一个朋友帮我这么设计的,但是实在不会设置参数啊。
如何
如何通过比较两个数值差去控制恒压泵的开口大小
相关帖子
.
请教关于哈威LHT系列平衡阀开启压力如何计算?
.
急求!!AMESim中deadvolume参数如何设置?
.
如何判断液压油泵效率变低了?
.
求助-如何计算一个外啮合齿轮泵排量
.
先导阀的选型
.
柱塞泵仿真出口压力脉动如何调节
.
如何提高AMESIM-SIMULINK仿真速度
.
请教大神:图中背压阀如何调整压力
.
液压自动对中技术在液压缸中的应用
.
如何判断湿式全液压制动系统哪个地方泄漏
回复
使用道具
举报
提升卡
置顶卡
变色卡
醉乐清风
醉乐清风
当前离线
积分
1908
注册时间
2013-3-22
最后登录
1970-1-1
IP卡
狗仔卡
打卡等级:常驻居民
打卡总天数:365
打卡总奖励:2062
发表于 2015-5-29 18:39:01
|
显示全部楼层
参数问题还是以实际中的数值为主,其他的可以讨论,试着给定
回复
使用道具
举报
返回列表
高级模式
B
Color
Image
Link
Quote
Code
Smilies
您需要登录后才可以回帖
登录
|
立即注册
本版积分规则
发表回复
回帖后跳转到最后一页
浏览过的版块
液压技术
液压油缸
液压多路阀
公告区
供求信息
快速回复
返回顶部
返回列表