搜索
金币充值液压资料下载官方微信群
查看: 4886|回复: 6

请教盾构机液压推进系统AMEsim仿真

[复制链接]
  • 打卡等级:无名新人
  • 打卡总天数:5
  • 打卡总奖励:40
发表于 2015-6-9 15:55:30 | 显示全部楼层 |阅读模式
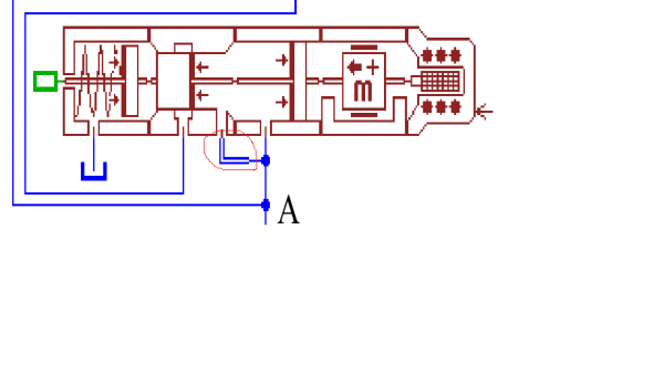
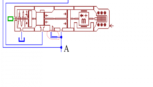
请问一下图1红笔标记部分是什么器件?在AMESim里并没有找到。大神可以加QQ243801308来给我一些指点或者回帖也可以,谢谢啦。

图为盾构机调速阀,请问红笔标记处为什么器件

图为盾构机调速阀,请问红笔标记处为什么器件

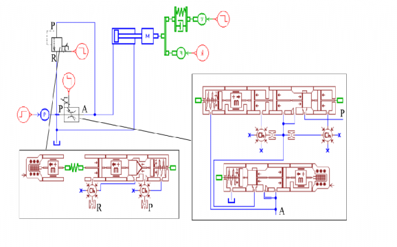
图为盾构机液压推进系统仿真模型图

图为盾构机液压推进系统仿真模型图
  • 打卡等级:常驻居民
  • 打卡总天数:365
  • 打卡总奖励:2062
发表于 2015-6-10 12:45:24 | 显示全部楼层
管道,溶性元件
回复

使用道具 举报

发表于 2015-6-10 16:47:50 | 显示全部楼层
管道的子模型
回复

使用道具 举报

  • 打卡等级:无名新人
  • 打卡总天数:5
  • 打卡总奖励:40
 楼主| 发表于 2015-6-11 12:04:55 | 显示全部楼层

请问具体英文是哪个呢  麻烦截个图告诉下具体在哪呗 我实在是没找到 也可以把截图发邮箱243801308@qq.com   
谢谢
回复

使用道具 举报

  • 打卡等级:无名新人
  • 打卡总天数:5
  • 打卡总奖励:40
 楼主| 发表于 2015-6-11 12:05:51 | 显示全部楼层

我实在是没找到那个,具体在那个栏目里 英文是什么 最好可以截图发邮箱243801308@qq.com  谢谢大神帮忙
回复

使用道具 举报

  • 打卡等级:无名新人
  • 打卡总天数:5
  • 打卡总奖励:40
 楼主| 发表于 2015-6-11 17:16:30 | 显示全部楼层

找了好久一直找不到那个器件,麻烦截个图发我看下呗,243801308@qq.com  谢谢大神
回复

使用道具 举报

发表于 2016-1-24 17:54:28 | 显示全部楼层
你把这个图仿真出来了没?我也在仿真这个,参数一直设置不好
回复

使用道具 举报

您需要登录后才可以回帖 登录 | 立即注册

本版积分规则