设为首页
收藏本站
所有帖子
关于我们
联系我们
微信群
开启辅助访问
搜索
搜索
本版
用户
门户
Portal
资讯
液压资讯
观点
观点
产品
液压产品
技术
液压技术
合集
导读
Guide
下载
签到
金币
论坛
BBS
登录
立即注册
腾讯QQ
账号
自动登录
找回密码
密码
登录
立即注册
只需一步,快速开始
好友
动态
收藏
分享
帖子
日志
记录
相册
留言板
勋章
任务
道具
设置
退出
液压圈
»
论坛
›
液压元件
›
液压泵马达
›
有关马达浮动长期转动情况
负载敏感资料下载
|
液压培训资料下载
|
液压样本下载
|
AMESim资料下载
|
力士乐资料下载
|
挖掘机资料下载
|
标准资料下载
|
多路阀资料下载
返回列表
查看:
6002
|
回复:
7
有关马达浮动长期转动情况
[复制链接]
ajay22
ajay22
当前离线
积分
6
注册时间
2013-1-6
最后登录
1970-1-1
IP卡
狗仔卡
发表于 2015-6-15 17:26:14
|
显示全部楼层
|
阅读模式
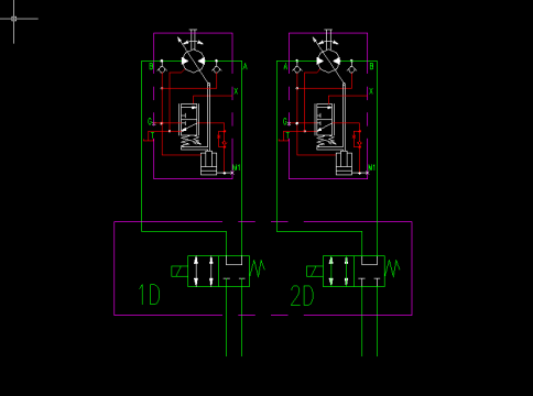
请各位帮忙看下以下设计,1D得电,2D断电,第一个
马达
带动第二个马达浮动的情况,可否长期工作,谢谢。
有关马达浮动长期转动情况
马达
相关帖子
.
丹佛斯H1B马达
.
赫格隆CA70 70 SALN00 02 00马达样本、图纸、及控制阀
.
专业生产、维修赫格隆CA系列马达
.
1QJM01-0.2型号的马达大量采购,1手货源抓紧联系18635063603
.
请教各位大师,履带行走采用闭式系统
.
有偿求助!关于液压机械无级变速器(HMCVT)建模
.
意大利brevini摆线马达样本
.
谁用过国产A6V的马达,用在卷扬提升上,
.
外五星径向柱塞马达,
.
定量泵风扇驱动系统该如何匹配
回复
使用道具
举报
提升卡
置顶卡
变色卡
weiyajun
weiyajun
当前离线
积分
30
注册时间
2013-9-8
最后登录
1970-1-1
IP卡
狗仔卡
打卡等级:无名新人
打卡总天数:1
打卡总奖励:4
发表于 2015-6-15 20:50:27
|
显示全部楼层
不知道这里是否需要考虑第二个马达的补油问题?
回复
使用道具
举报
spinning1976
spinning1976
当前离线
积分
1550
注册时间
2013-12-1
最后登录
1970-1-1
IP卡
狗仔卡
打卡等级:伴坛终老
打卡总天数:3540
打卡总奖励:9747
发表于 2015-6-16 00:31:35
|
显示全部楼层
是的,补油是个问题。
回复
使用道具
举报
junfanhydraulic
junfanhydraulic
当前离线
积分
88
注册时间
2015-5-28
最后登录
1970-1-1
IP卡
狗仔卡
打卡等级:初来乍到
打卡总天数:32
打卡总奖励:234
发表于 2015-6-16 08:30:27
|
显示全部楼层
两个问题,一是油马达有泄漏,时间长一点后,马达二的油大部分泄漏了,将吸空,所以必须补油。二是要考虑两个马达的额定转速,如果马达一为高速,而马达二为低速马达,则不行。其实把马达当泵用,作为负载,很多试验平台都这样用。
回复
使用道具
举报
aliolion
aliolion
当前离线
积分
514
注册时间
2011-4-24
最后登录
1970-1-1
IP卡
狗仔卡
打卡等级:论坛老炮
打卡总天数:1306
打卡总奖励:4126
发表于 2015-6-16 09:01:42
|
显示全部楼层
目前内曲线马达能做到这点,其他的马达目前都不行
回复
使用道具
举报
xiao70ni8
xiao70ni8
当前离线
积分
190
注册时间
2012-8-23
最后登录
1970-1-1
IP卡
狗仔卡
打卡等级:偶尔看看
打卡总天数:61
打卡总奖励:386
发表于 2015-6-16 14:25:40
|
显示全部楼层
应该可以实现,需要注意的点是 :1、马达2补油问题。2 马达2可以切换成小排量随动
回复
使用道具
举报
gaoyouwtz
gaoyouwtz
当前离线
积分
58
注册时间
2015-3-22
最后登录
1970-1-1
IP卡
狗仔卡
打卡等级:偶尔看看
打卡总天数:140
打卡总奖励:708
发表于 2015-6-16 18:48:54
|
显示全部楼层
关键是马达二的补油问题
回复
使用道具
举报
暖风
暖风
当前离线
积分
239
注册时间
2012-5-10
最后登录
1970-1-1
IP卡
狗仔卡
发表于 2015-6-17 07:33:23
|
显示全部楼层
同意以上几位说法:1、马达二补油,补油压力不能过低;2、马达二出油口最好有一定小压力;3、马达二自由轮状态时,排量调小
回复
使用道具
举报
返回列表
高级模式
B
Color
Image
Link
Quote
Code
Smilies
您需要登录后才可以回帖
登录
|
立即注册
本版积分规则
发表回复
回帖后跳转到最后一页
浏览过的版块
插装阀
工程机械
液压辅件
AMESim
快速回复
返回顶部
返回列表