搜索
汉力达液压金币充值官方微信群液压资料下载
查看: 5446|回复: 7

AME建模插装阀

[复制链接]
  • 打卡等级:无名新人
  • 打卡总天数:10
  • 打卡总奖励:26
发表于 2015-9-16 15:57:54 | 显示全部楼层 |阅读模式
如何用AME建模二通插装阀。怎么设置参数?

AME建模插装阀

AME建模插装阀
发表于 2015-9-20 21:01:31 | 显示全部楼层
参照要设计阀体的CAD图纸或刨开测量,如无实物,参考论文
回复

使用道具 举报

  • 打卡等级:无名新人
  • 打卡总天数:10
  • 打卡总奖励:26
 楼主| 发表于 2015-9-21 16:13:29 | 显示全部楼层
lgz2868 发表于 2015-9-20 21:01
参照要设计阀体的CAD图纸或刨开测量,如无实物,参考论文

就是华德的二通插装阀LC16A00D。参数怎么设置,A到B和B到A的开启压力不同
回复

使用道具 举报

  • 打卡等级:无名新人
  • 打卡总天数:10
  • 打卡总奖励:26
 楼主| 发表于 2015-12-23 11:47:30 | 显示全部楼层
lgz2868 发表于 2015-9-20 21:01
参照要设计阀体的CAD图纸或刨开测量,如无实物,参考论文

请问大神是不是曾经发过插装阀在AMESim里仿真的换算方法?
回复

使用道具 举报

  • 打卡等级:即来则安
  • 打卡总天数:248
  • 打卡总奖励:1114
发表于 2023-8-30 14:27:06 | 显示全部楼层
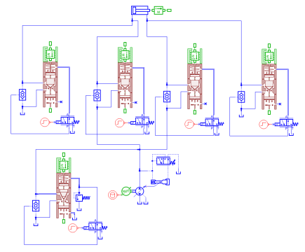
AMEsim逻辑阀建模,见附件截屏,向详细参数私聊。

AMEsim逻辑阀建模

AMEsim逻辑阀建模
回复

使用道具 举报

  • 打卡等级:即来则安
  • 打卡总天数:248
  • 打卡总奖励:1114
发表于 2023-8-30 14:41:50 | 显示全部楼层
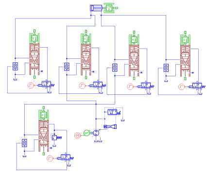
with sharp edge control edge spool 见附件
AMEsim主缸控制建模02.png
回复

使用道具 举报

  • 打卡等级:即来则安
  • 打卡总天数:263
  • 打卡总奖励:291
发表于 2023-9-14 17:09:50 | 显示全部楼层
交流学习 发表于 2023-8-30 14:27
AMEsim逻辑阀建模,见附件截屏,向详细参数私聊。

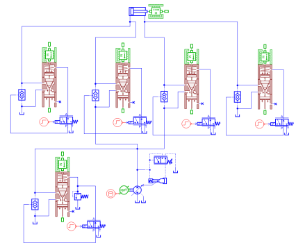
请教大神,像这个带damping nose 的二通插装阀 用哪些HCD模块组合呀。

damping nose

damping nose
回复

使用道具 举报

  • 打卡等级:即来则安
  • 打卡总天数:248
  • 打卡总奖励:1114
发表于 2023-11-23 13:54:34 | 显示全部楼层
tczz 发表于 2023-9-14 17:09
请教大神,像这个带damping nose 的二通插装阀 用哪些HCD模块组合呀。

选阀的模块的时候,选带有节流槽的就行了;或者并联一个液阻也能起到仿真作用。
回复

使用道具 举报

您需要登录后才可以回帖 登录 | 立即注册

本版积分规则